2025年上海转学条件汇总,超详细!
黄浦区:1、适用对象:非本市户籍,其父(母)在黄浦区居住满一定年限,有合法稳定就业记录,并已具有外省市学籍的在读学生。2、申请材料:居住...
转学 2025.02.17 0 6415
2025年寒假黄浦区初中转学对口安排表
2025年寒假黄浦区初中转学对口安排表说明:1.学生为本区常住户口且实际居住地与常住户口地址一致按照本表对口安排,如对口学校学额...
转学 2025.01.09 0 42512
2025 年寒假黄浦区小学转学对口安排表
关于转学能去的学校,一般是根据你居住证地址,进行对口划分入学或者教育局统筹安排就近入学!想要转学到上海一梯队、二梯队的小学/初中,可以联...
转学 2025.01.09 0 42279
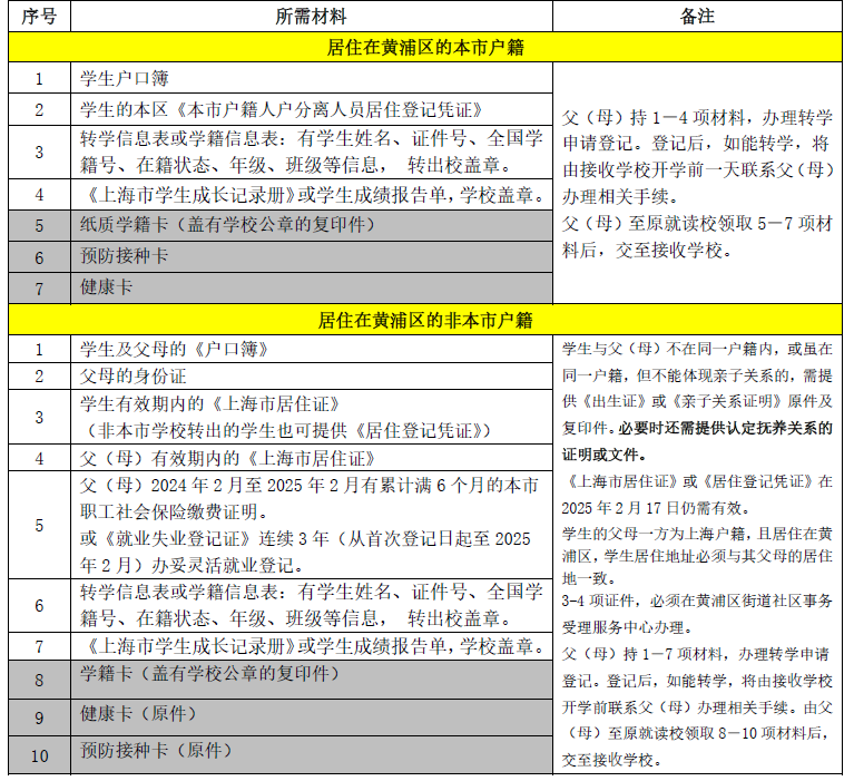
2025年寒假黄浦区义务教育阶段本区户籍学生转学细则
根据《上海市中小学学生学籍管理办法》(沪教委规「2017」3号)文件精神,结合黄浦区区情及相关情况,制定本《细则》。一、适用对...
转学 2025.01.08 0 45130
2025年寒假黄浦区义务教育阶段学生申请转学登记细则-初中适用
根据《上海市人民政府办公厅转发市教委等四部门关于来沪人员随迁子女就读本市各级各类学校实施意见的通知》(沪府办规〔2018〕5号)...
转学 2025.01.08 0 44274
2025年普陀区寒假期间办理中小学转学手续的公告
根据《上海市中小学学生学籍管理办法》(沪教委规〔2017〕3号)的规定,为维护教学秩序的稳定和学生的正常学习,现将普陀区2025年寒假期间中小学转学工作安排公告如下:一、转学条件(一)义务教育阶段(小...
转学 2024.12.26 0 13527
杨浦区义务教育阶段2025年寒假转学办理通知
根据《上海市中小学学籍管理办法》《上海市居住证管理办法》等有关文件规定及教育行政部门要求,杨浦区义务教育阶段2025年寒假转学办理工作具体安排如下:一、转学办理对象符合下列条件之一的,可以申请学生学籍...
转学 2024.12.26 0 12814
浦东新区中小学转学服务告示(2025年寒假)办理时间仅2天!
导语近日,上海又一区发布转学政策。截至目前,共有6区公示转学政策。一起来看! 2月18日,这一教育大区发布寒假转学通知。仅有2...
转学 2024.12.20 0 34917
仅两天时间申请,浦东新区中小学25年寒假转学政策正式公布
就在刚刚,浦东新区发布了2025年寒假转学政策,这次的申请时间仅为2025年1月2日,1月3日两天!家长们要提前准备起来了!(具体政策内...
转学 2024.12.20 0 30043


