来我们这咨询转学的家长最常遇见的情况是,家长想给孩子转学,结果连续问了很多学校,学校都说没有空余学额。或者听说转学窗口要开了,才开始手忙...
转学
2025.11.23
0
404
来了,家长朋友们,早上好!最近一段时间,随着寒假的不断靠近,有很多家长朋友们都来向冯老师咨询了许多关于寒假转学的相关事宜。家长们的咨询是...
转学
2025.11.22
0
318
作为中国教育高地的上海,这里汇聚着全国顶尖的师资力量、国际化的教育视野,却也暗涌着独特的挑战:教材体系的断层、素质导向的课程设置、多元评...
转学
2025.10.17
0
723
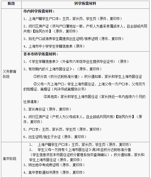
近日,闵行区发布中小学生市内、省际转学流程办事指南(2025学年修订),家长关注。闵行区中小学生市内、省际转学流程办事指南(2025学年...
转学
2025.10.16
0
990
“只是因为在人群之中多看了上海高中升学率一眼,再也没能忘掉它容颜~”前段时间,我去参加了上海亲戚家孩子的升学宴,看着这家孩子顺利考上了所...
转学
2025.10.14
0
601
公众号订阅家长里面有很多外地朋友,可能是和我很少写升学数据有关,就是写孩子读书的经历,这种经历不分南北东西,很多外地家长朋友会有同感,所以外地家长订阅数量很多,接近40%,在公众号后台,很多家长也留言...
转学
2025.10.12
0
552
每年转学季,总有家长私信裴老师:孩子高中阶段能不能转来上海?值不值得?这个问题背后,其实藏着无数家庭的焦虑——一边是“教育强市”上海的吸...
转学
2025.10.11
0
1075
很多非沪籍家长朋友们在孩子刚开始入学时,通常都会选择让孩子返回老家读书上学,待所有的事情办理完成后再将孩子转入上海读书。其中最关键的问题就是关于转学时间节点问题,一旦错过很有可能进一步耽误孩子的上学进...
转学
2025.10.11
0
1295
上海户口的最大价值之一就是子女教育。在大家带着子女一起落户上海后,原本在外地读书的子女想要来到上海读书,学籍该如何转入上海呢?接下来我们一起来看看吧~转入上海线上跨省异动流程一、材料准备1、准备转学材...
转学
2025.09.06
0
1486
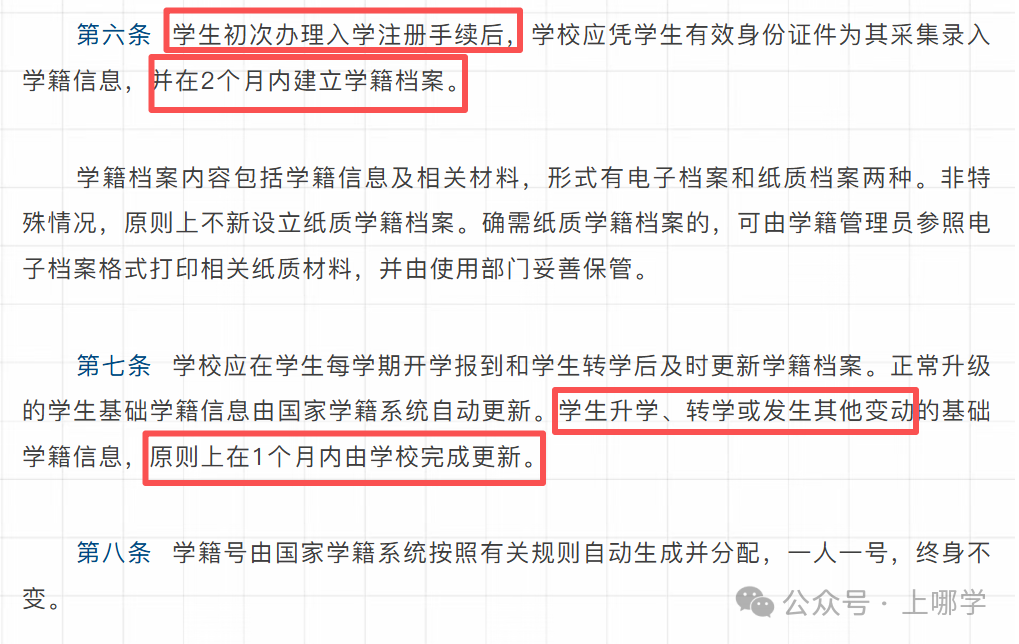
开学后,不少家长咨询冯老师,学校学籍档案大概什么时候给办,今天冯老师就统一回答一下家长关于学籍档案办理时间的问题。根据教育部2025年初...
转学
2025.09.05
0
814