首页 小升初 正文

上海交通大学附属中学嫡系学校介绍升学成绩课程设置

上海择校升学转学

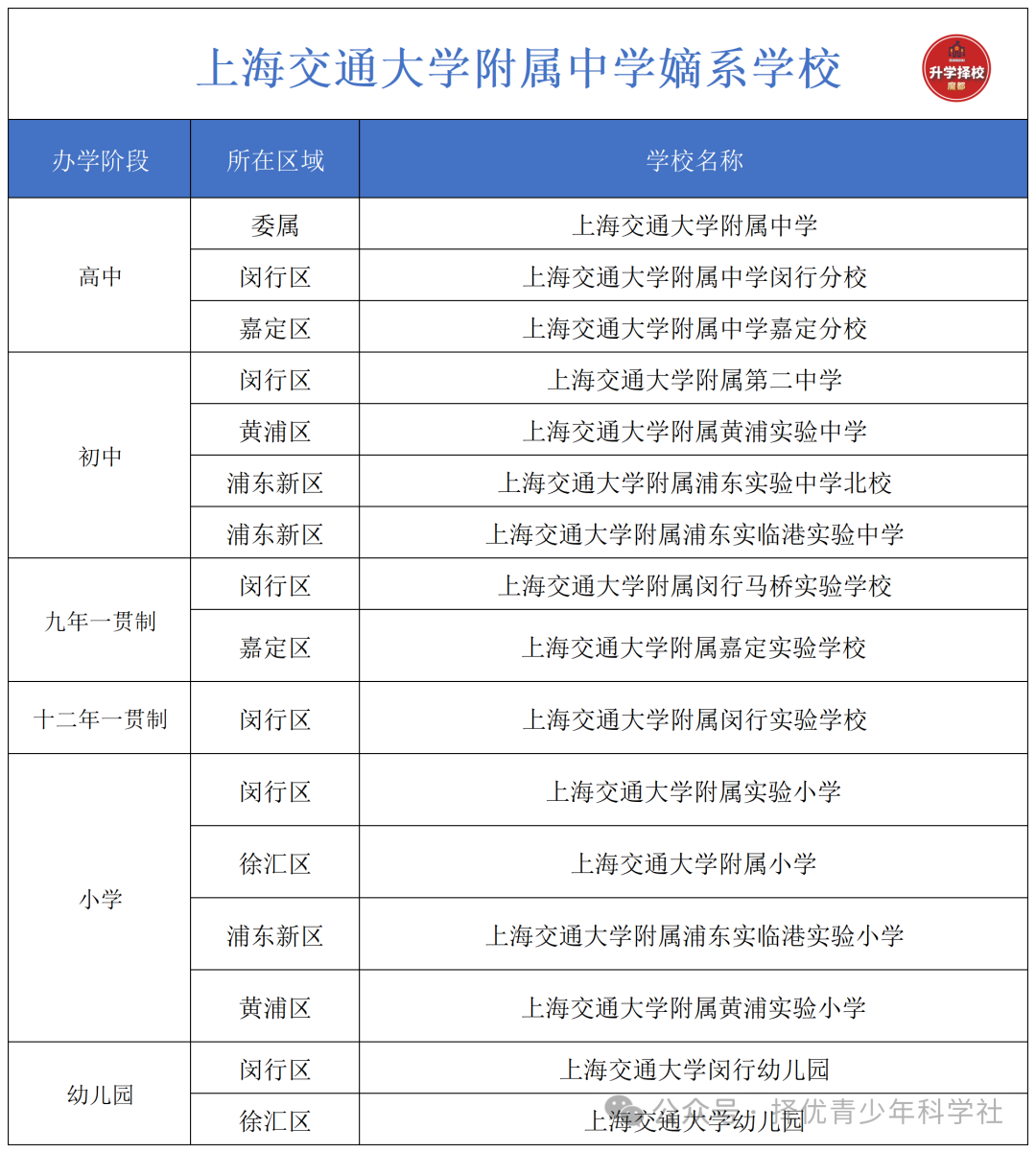
今天冯老师来带大家一同深入地了解一下那些在上海教育领域中独具魅力、备受瞩目的上海交通大学附属中学嫡系学校。 

以下是对部分学校的详细介绍:

上海交通大学附属第二中学

上海交通大学附属第二中学(简称交大二附中)是一所具有深厚底蕴和优质教育资源的学校。
一、学校概况
创办时间与背景:交大二附中创办于1994年,是由上海交通大学和闵行区政府共同规划创办的公办初中。学校毗邻上海交通大学闵行校区,充分依托上海交通大学的教育资源进行办学。
二、办学理念与目标
办学理念:学校秉承交大附中“依托交大,内实外名”的办学策略和“思源致远,创生卓越”的办学理念,继承发扬“求实、求高、求新”的办学精神。
办学目标:努力将交大二附中建设成具有艺术与科技特色的高品质大学附属初级中学,充分实现初中、高中和大学各学段人才培养“无缝衔接”的理想追求。
三、课程设置与教学特色
基础课程:严格按照上海市教委颁布的课程管理规定的要求开齐学科、开足课时。同时,充分发挥运动的作用,认真执行“三课、两操、两活动”的规定,确保学生每天有一小时的体育锻炼时间。
拓展型课程:兼顾学科拓展和发展学生兴趣,不同层面的学生都有收获。在管理上从拓展课课程的纲要制定、活动内容记录、成果展示、调查问卷等环节入手,逐步形成拓展课常态管理制度,不断提高拓展课的品质。预初年级还开设了科技探索、经典名著导读、英语戏剧表演、体育活动(足球、踢跳、田径、篮球、排球、啦啦操)、数学训练等课程板块,以丰富学生在校体验、拓宽学生的学习渠道、培养学生兴趣、完善学生的认知结构。
探究型课程:学科化和综合活动化,学科教师要把探究型学习方法落实在学科教学中。每班每周还设置一节综合活动课,这是一种以主题的形式对各种资源进行整合的课程,以有效地培养和发展学生解决问题的能力、探究精神和综合实践能力为目的。此外,学校还开展了如“一带一路 诗泊秦淮”、“一带一路 畅阅华夏”等探究项目,增长学生见识,培养学生的家国情怀和综合能力。
科技教育:已纳入学校重点发展项目,由校长带队,专设科技分管领导、科技教研组。科技教研组包括专职科技教师、理化生信息等兼职科技老师,由科技总辅导员任教研组长,专职科技教师领衔重点项目,其他综合学科教师积极打造自己领域品牌,同时为重点项目提供学科知识保障。整个科技团队不断开发、拓展科技教学内容与活动,如结合家委会工作挖掘家长特长、与交大团委及学院共建等。
艺术特色:舞蹈是交大二附中的一大亮点。学校舞蹈特色班科学设置课程、合理安排时间,使学生接受全面、系统的舞蹈基本功训练和舞蹈艺术修养熏陶。此外,学校还开设了合唱、管乐等音乐课程和形体教学等舞蹈课程,并印刷出版了相关校本教程。
四、师资力量
学校教师团队优秀,借助网络资源备课、上课和自我研修,不断提升课程设计能力和实施能力。近年来,教师们申报了多个区级和校级课题,涉及学校管理、教师教育、课堂教学、学生成长等多个领域,并在各类教学比赛中屡获佳绩。
五、发展规划和未来展望
发展规划:学校致力于实现内涵发展、特色发展和持续发展,不断完善学校管理、课程设置和师资配备等各方面工作,努力提升学校的办学质量和水平。
未来展望:交大二附中将继续依托上海交通大学的教育资源,充分发挥大学附属中学的优势和特色,为国家培养具有社会责任感的科技创新型人才而不懈努力。

上海交通大学附属黄浦实验中学

上海交通大学附属黄浦实验中学是一所具有深厚历史底蕴和优质教育资源的学校。
一、办学背景与办学特色
办学背景:上海交通大学附属黄浦实验中学是上海市黄浦区人民政府与上海交通大学战略合作的一项重要内容。高校与区域内基础教育学校联合办学,授权委托上海交大实施一体化管理,并由双方共同推荐互认的校长负责办学。
办学特色:学校围绕科技创新教育、生命健康教育为办学特色,依托上海交通大学和上海交通大学医学院的优势资源,充分发挥高校专业优势,为学生发展提供更加专业的课程与教学设计,更加丰富的学习、探索和体验机会。
二、师资力量与教学质量
师资力量:学校拥有一支高素质、专业化的教师队伍。截至2024年,学校在岗教师68人,全校教师研究生学历占28.4%,高级教师9人,中高级教师占71.6%。黄浦区骨干教师1人,经区认定的校骨干教师7人,各类骨干教师占教师数的12%,其中多人荣获市、区级园丁奖、“三八”红旗手、“金爱心”称号表彰。
教学质量:学校秉承“和美教育”的办学理念,坚持“一切为了学生发展”的价值取向,坚守“厚德、进学、精艺、兴业”的校训。学校注重融合信息技术的新型教学,着力打造智慧校园,不断提升教学质量和水平。近年来,学校取得了显著的教学成果和荣誉成就。
三、发展前景与展望
发展规划:学校将继续抓住与高校联合办学的契机,提升学校内涵发展,加强科技创新教育、生命健康教育的课程特色。同时,学校将开设科技创新、综合理科实验、法语等特色课程,打造高品质、特色化、创新型、现代化的优质初中品牌。
未来展望:上海交通大学附属黄浦实验中学将充分发挥大学附属中学的优势和特色,为国家培养具有社会责任感的科技创新型人才而不懈努力。同时,学校将加强与社区、家长和社会的联系与合作,共同促进学生的全面发展和健康成长。
上海交通大学附属黄浦实验中学是一所具有深厚历史底蕴和优质教育资源的学校。学校注重培养学生的创新精神和实践能力,为学生提供良好的学习和生活环境。未来,学校将继续努力提升办学质量和水平,为学生的全面发展和国家的科技进步做出更大的贡献。

上海交通大学附属浦东实验中学北校

 一、办学背景与特色
办学背景:上海交通大学附属浦东实验中学北校是浦东新区与上海交通大学全面深化合作协议的首个落地成果之一,标志着上海交通大学与浦东新区在基础教育领域的合作进入了新的阶段。学校依托上海交通大学和交大医学院的专业引领和资源优势,致力于培养具有创新精神和实践能力的新时代学子。
办学特色:学校以“健康、创新、勤学、明理”为校训,注重学生的全面发展。学校致力于打造特色文化品质和精神风貌,先后荣获“上海市绿色学校”、“上海市安全文明校园”、“综合治理先进单位”、“艺术教育特色学校”、“孝动浦东”优秀单位等多项荣誉。
二、师资力量与教学质量
师资力量:学校拥有一支高素质、专业化的教师队伍。教师们教学经验丰富,教学水平高,注重因材施教,关注学生的个性化发展。同时,学校还积极引进优秀人才,不断提升教师队伍的整体素质。
教学质量:学校注重教学质量和水平的提高,采用先进的教学方法和手段,激发学生的学习兴趣和积极性。近年来,学校取得了显著的教学成果和荣誉成就,学生的升学率和综合素质不断提高。
三、课程设置与课外活动
课程设置:学校开设了丰富多彩的课程,包括语文、数学、英语、物理、化学、生物等基础学科课程,以及科技创新、艺术、体育等特色课程。这些课程旨在培养学生的综合素质和创新能力。
课外活动:学校还开展了丰富多彩的课外活动,如科技创新竞赛、艺术比赛、体育比赛等。这些活动不仅丰富了学生的课余生活,还提高了学生的综合素质和团队协作能力。
四、发展前景与展望
发展规划:学校将继续加强与上海交通大学的合作与交流,充分利用高校资源优势,提升学校内涵发展。同时,学校还将加强师资队伍建设,提高教学水平和质量。
未来展望:上海交通大学附属浦东实验中学北校将继续秉承“健康、创新、勤学、明理”的校训精神,致力于培养具有创新精神和实践能力的新时代学子。未来,学校将成为一所更具特色、创新型、现代化的优质学校,为高质量教育的发展和教育创新改革提供“交大-浦东”方案。

上海交通大学附属浦东临港实验中学

一、学校背景与特色
该校依托上海交通大学的优质教育资源,致力于为学生提供高水平的教育服务。学校注重培养学生的创新精神和实践能力,通过丰富的课程设置和课外活动,激发学生的学习兴趣和积极性。
优质教育资源:作为上海交通大学附属学校,该校能够充分利用上海交通大学的优质教育资源和师资力量,为学生提供高水平的教育服务。
创新教育模式:学校注重培养学生的创新精神和实践能力,通过丰富的课程设置和课外活动,激发学生的学习兴趣和积极性。同时,学校还注重跨学科学习,将不同学科的知识进行融合,以提高学生的综合素养。
现代化教学设施:学校配备了先进的教学设施,包括现代化的教室、实验室、图书馆等,为学生提供了良好的学习环境。这些设施不仅满足了日常教学的需要,还为学生提供了更多元化的学习体验。
二、课程设置与教育理念
全面课程:学校开设了包括语文、数学、英语等基础学科课程在内的全面课程,同时注重科技创新、艺术、体育等特色课程的发展。这些课程旨在培养学生的综合素质和创新能力。
教育理念:学校秉承“育人为本”的教育理念,注重学生的全面发展。通过参与体验、合作分享等教学方式,让学生在学习过程中不仅掌握知识,还能培养团队协作、创新思维等能力。
三、师资力量
高素质教师队伍:学校拥有一支高素质、专业化的教师队伍。他们不仅具备扎实的专业知识背景,还注重教育教学方法的创新和实践。通过定期开展专题培训、教学研讨等活动,不断提高自身的教学水平和专业素养。
优秀教学成果:教师们在教学过程中取得了显著的教学成果。他们在各类教学比赛中脱颖而出,为学校赢得了荣誉。同时,他们的教学经验和教学方法也得到了学生和家长的广泛认可和好评。 

上海交通大学附属闵行马桥实验学校

 一、课程设置与教学理念
课程设置:学校开设了全面而丰富的课程,包括语文、数学、英语等基础学科课程,以及科技、艺术、体育等特色课程。这些课程旨在培养学生的综合素质和创新能力。
教育理念:学校秉承上海交通大学的基础教育办学特质和“思源、求是”的教育理念,致力于为学生提供优质的教育资源和良好的学习环境。同时,学校还注重培养学生的创新精神和实践能力,通过丰富的课外活动和实践项目,激发学生的学习兴趣和积极性。
二、师资力量
教师团队:学校拥有一支高素质、专业化的教师队伍。教师们教学经验丰富,教学水平高,注重因材施教,关注学生的个性化发展。
教育背景:在编教师中,高级教师、区级骨干教师、镇级骨干教师以及硕士学历的教师占一定比例,确保了教学质量和水平。
三、学校特色与亮点
特色课程:学校设置了多个特色课程,包含体育、艺术等方面,并正在对接人工智能特色课程。这些课程将贯通小学、初中、高中,让学生的工科素养呈阶梯式提升。
校园文化:学校注重校园文化的建设,通过举办各种文化活动和比赛,营造积极向上的校园氛围。同时,学校还注重培养学生的品德修养和社会责任感。

上海交通大学附属嘉定实验学校

 一、创办背景
上海交通大学附属嘉定实验学校是由上海市嘉定区人民政府、上海交通大学及上海交通大学医学院附属瑞金医院三方共同合作创办的九年一贯制学校。这一合作背景为学校提供了坚实的支持和丰富的教育资源。
二、教育理念与特色
学校秉承先进的教育理念,注重学生的全面发展。在课程设置上,学校不仅注重基础学科的教学,还开设了丰富多彩的选修课程和课外活动,以满足学生的多样化需求。同时,学校还注重艺术教育和体育教育等方面的发展,为学生提供了展示自我和锻炼能力的平台。此外,学校还积极探索和实践新的教育模式和方法,如项目式学习、探究式学习等,以激发学生的学习兴趣和积极性。
三、师资力量
学校拥有一支高素质、专业化的教师队伍。这些教师不仅具备扎实的专业知识,还注重教育教学方法的创新和实践。他们致力于为学生提供优质的教育服务,关注学生的个性化发展,并努力培养学生的综合素质和创新能力。

上海交通大学附属闵行实验学校

 一、创办背景
上海交通大学附属闵行实验学校由闵行区人民政府和上海交通大学合作举办,是闵行区的一所十二年一贯制学校。学校致力于推动地区基础教育整体品质提升,更好地满足人民群众对优质教育的需求。
二、课程设置与教育理念
课程设置:学校开设了全面而丰富的课程,包括语文、数学、英语等基础学科课程,以及科技、艺术、体育等特色课程。这些课程旨在培养学生的综合素质和创新能力。
教育理念:学校秉承上海交通大学的基础教育办学特质和“思源、求是”的教育理念,致力于为学生提供优质的教育资源和良好的学习环境。同时,学校还注重培养学生的创新精神和实践能力,通过丰富的课外活动和实践项目,激发学生的学习兴趣和积极性。
三、师资力量
学校拥有一支高素质、专业化的教师队伍。主学科由特级教师领衔,区骨干成熟教师为主体,相关学科交大系师资共享。青年教师中,70%以上硕士毕业于交大、复旦、同济、华师大、上音等知名院校。这些教师不仅具备扎实的专业知识,还注重教育教学方法的创新和实践,致力于为学生提供优质的教育服务。
四、学校特色与亮点
十二年一贯制:作为闵行区第一所十二年一贯制的公办学校,学校实施一体化管理,打造十二年贯通式“未来学校”教育新标杆。
创新教育模式:学校积极探索中国特色的工程教育新模式,设立了多个创新教育基地,努力为学生提供激发创新思维、锤炼实践能力的广阔舞台。同时,学校还将人工智能等前沿科技应用于STEM教育中,培养能够应对未来挑战的杰出人才。
校园文化:学校注重校园文化的建设,通过举办各种文化活动和比赛,营造积极向上的校园氛围。同时,学校还注重培养学生的品德修养和社会责任感。

上海择校升学转学

非特殊说明,本文由上海学考原创或收集发布,欢迎转载

转载请注明本文地址:https://vsxue.com/1981.html

相关推荐

对口哪些初中不用摇号?

对口哪些初中不用摇号?

2026年度小升初即将开幕。除了了解各区具体政策外,困扰家长最大的问题就是是否摇号民办初中?毕竟报名摇号,中奖率低,摇不中民办初中的结果...

小升初 2026.02.27 0 5565

2026年上海三公抢先看

2026年上海三公抢先看

虽然2026年上海中小学的招生还没有开始,但最近已有不少家长朋友们比较着急,先向冯老师咨询了关于三公的相关问题。所以今天,冯老师就为大家...

小升初 2026.02.25 0 5946

26届上海小升初SMK进程

26届上海小升初SMK进程

26届的SMK在今年开年频繁起来了,但是今年的考试更加高频、隐蔽、小范围。正如家长们所感知的,这场选拔已经不仅是孩子能力的比拼,更是一场...

小升初 2026.01.22 0 6532

3个Q还是4个Q,对小升初影响几何

昨天早上,群里家长转发了一则关于“Q班”的消息,我立刻建议撤回。有位机构负责人,孩子以前也在附中就读,后来把孩子送到英国一所偏僻的高中,连信号都不太稳定。但他说,这样才好——正是一个能静心读书的地方,...

小升初 2026.01.07 0 6022