上海中学(简称“上中”)作为上海顶尖高中,其教育集团下的初中(“上中系”)一直是家长关注的焦点——不仅教学质量硬,往顶尖高中输送的...
学校介绍
2025.09.26
0
3613
上海中学(简称“上中”)作为上海顶尖高中,其教育集团下的初中(“上中系”)一直是家长关注的焦点——不仅教学质量硬,往顶尖高中输送的...
学校介绍
2025.09.26
0
1267
作为上海基础教育的标杆力量,四校之“华二附中”历经六十余年发展,已形成以张江本部为核心、辐射上海各区县及长三角主要城市的教育集团。在嫡系...
学校介绍
2025.09.26
0
2437
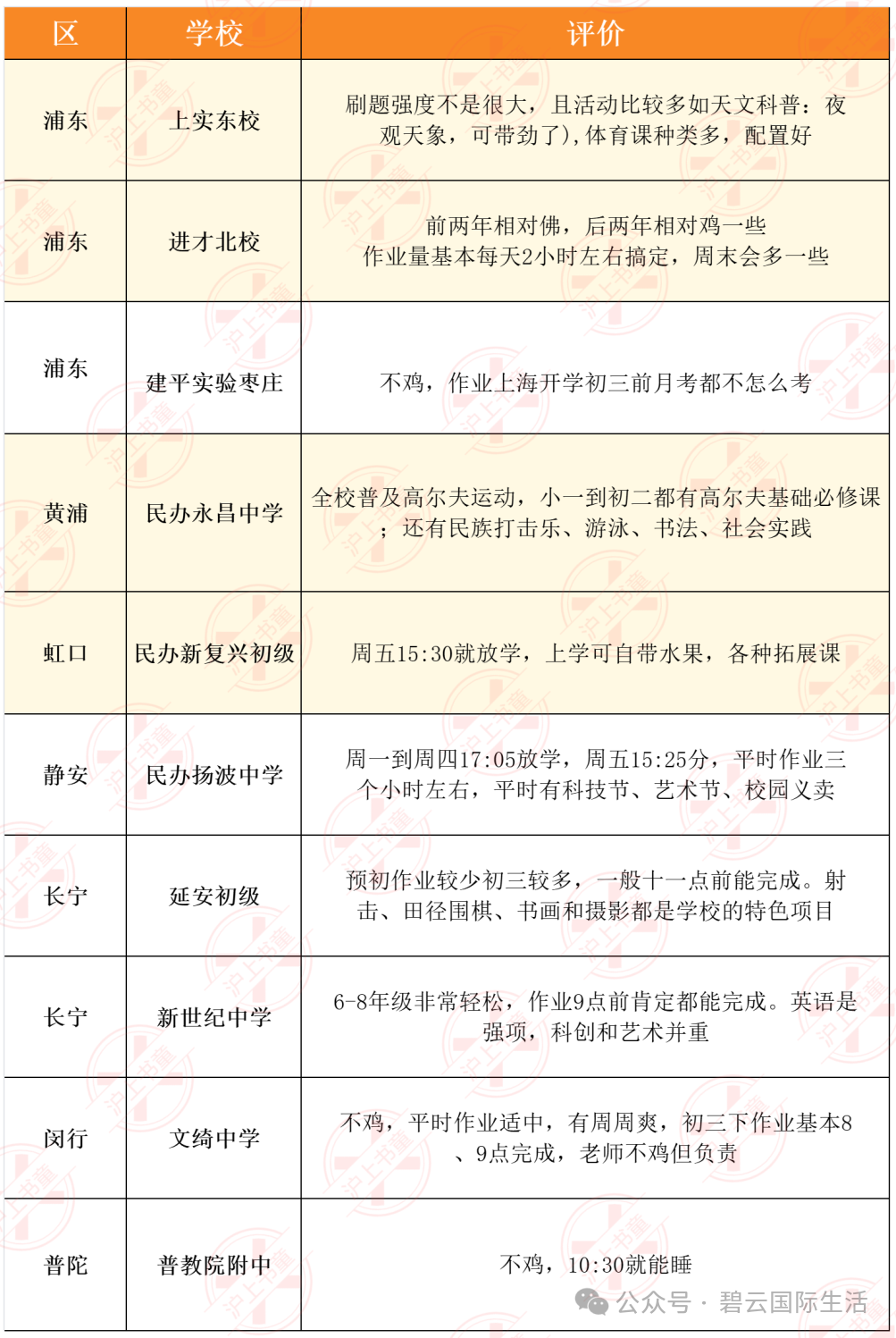
上海有一群走“佛系”路线的初中,靠着松弛有度的氛围每年在小升初择校中也圈粉无数。今天就来和大家聊聊上海这四所自带“慢节奏滤镜”的佛系初中...
学校介绍
2025.09.26
0
999
如果要说上海中考,浦东新区作为中考大区,必是首当其冲。2025年浦东新区中考人数2.8万左右,竞争不是一般的激烈,截至目前,区内共有14...
学校介绍
2025.09.26
0
6150
在上海教育圈中,"三公""四校""八大""新五虎"这些名...
学校介绍
2025.09.24
0
10327
一提到上海的高中,必然会涉及“市重点”,“四校”,“八大”等一堆概念。今天研究一下上海中招常见的这些概念。市重点 ...
学校介绍
2025.09.24
0
1709
家有小升初娃的家长们,是不是正为孩子的初中择校愁秃了头?别慌!今天豆包学长就给大家详细盘点上海16区初中梯队,纯干货,建议收藏!由于很多信息官方保密,本次梯队盘点综合学校历史、坊间口碑和近年公开数...
学校介绍
2025.03.21
0
6824
上海市民办文绮中学始创于1947年,1951年并入上海县初级中学(闵行中学前身),1994年恢复建制,成为一所民办全日制完全中学。学校东...
学校介绍
2024.04.15
0
2130
说到协和双语,相信家长们都不陌生。作为上海第一批民办双语学校,目前协和双语已有9个校区,满足了各个年龄段,不同方向的升学家庭,是上海ZU...
学校介绍
2024.04.05
0
6962