上海幼升小要求按打分表入学分数高者优先录取
2023.10.15 1313 0

国庆假期过后,月考、期中考“一浪接一浪”,还有各初中的SMK最近也消息频传,似乎已经嗅到新一轮升学季的硝烟了。不过SMK什么的,始终还是小众路线,更多的群体会选择公办入学。有过升学经验的家长,对上海公办的录取顺序一定有了解。
上海的各类公办学校录取是按照阶梯顺位进行,而这些区的录取标准是:
1、本地户籍子女;
2、持有上海居住证积分的外地子女;
3、上海居住证积分不达标的外地子女;
随着来沪工作的朋友越来越多,其子女在沪学习的也越来越多,而对于外地子女入学,部分区域会采取“随迁子女积分打分表”的方法,按照其家长在本区域内缴纳的社保基数、住房等一系列条件打分,最后优先安排分数高的家长的子女入学。
这种情况非沪籍入读上海幼儿园的时候比较常见,也被称为“小积分”,不过,在2023年幼升小中,嘉定区4个街道也对随迁子女入学实行打分制,不同街道之间也细微区别,今年这些街道准备幼升小的家长要注意啦!
01、安亭镇
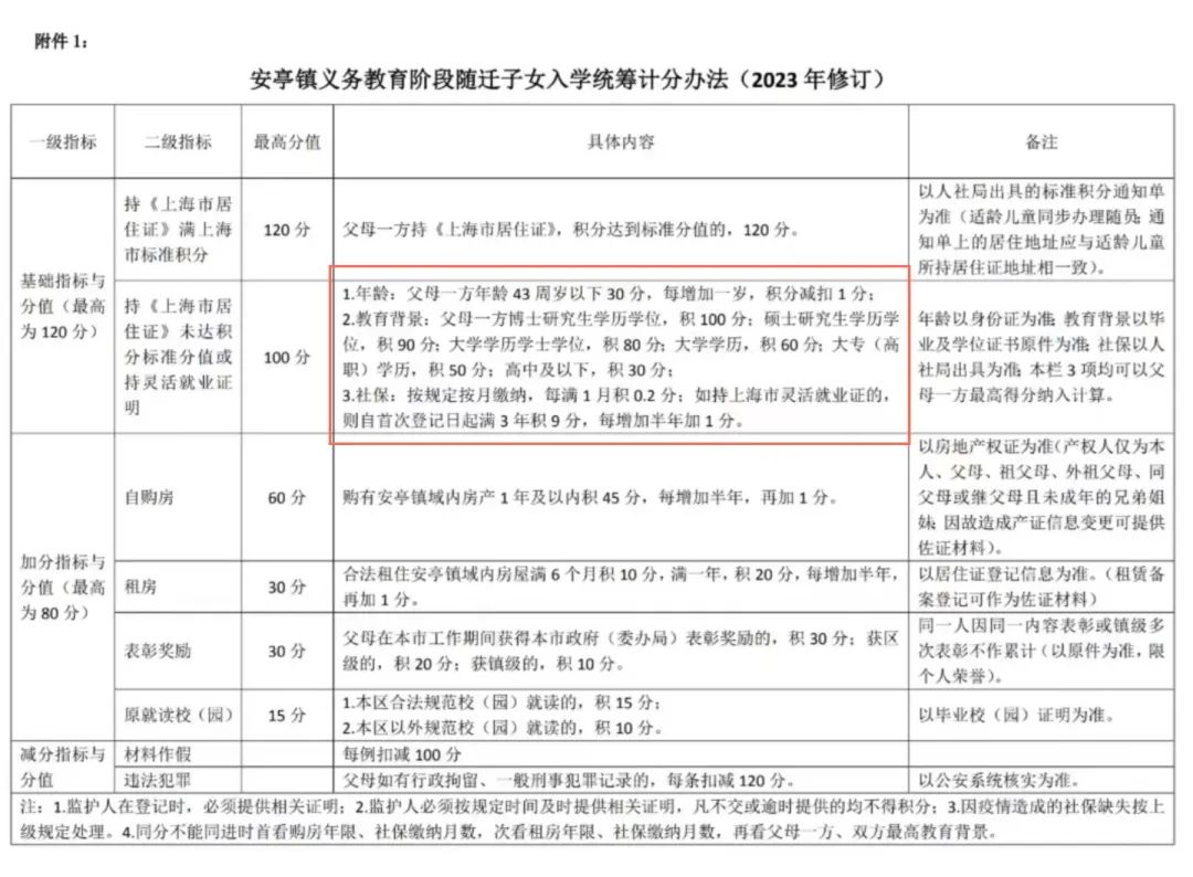
安亭镇在2023公办中小学学区划分及招生计划的文件中,就提到:非本市沪籍入读本市公办学校的适龄儿童,入学验证材料的其中一项,就是《安亭镇义务教育阶段随迁子女入学申请(计分)材料清单》。

▲安亭镇2023年义务教育政策原文截图
这份材料清单涉及哪些内容呢?又是怎样计分的呢?
随迁子女入学统筹计分办法主要分为三个板块,基础指标、加分指标、减分指标。拥有积分通知单即可拿满基础指标的分数。
值得注意的是,原就读校(园)在嘉定区的,还可以积15分。

至于录取规则,在嘉定区公办学校的招生简章中也写明:
符合入学条件的其他随迁子女根据《安亭镇义务教育阶段随迁子女入学统筹计分办法》,按照计分高低排序。(同分情况下,具有上海市标准积分、本镇房产的优先安排)
如本街镇随迁子女申请人数超出各校学位总数,依据《安亭镇义务教育阶段随迁子女入学统筹计分办法》,依据分值高低依次录取,超出部分由镇教委递请区教育主管部门根据区域内教育资源进行全区统筹安排。
02、江桥镇
江桥镇非沪籍也是实行打分幼升小,随迁子女在小学阶段,统一安排到公办学校就读,依据计分表分值高低进行统筹入学。
而且当申请人数超出江桥镇各校学位总数,其余学生将由镇招生办递请区教育主管部门根据区域内教育资源配置情况进行区统筹安排。

▲江桥镇2023年义务教育政策原文截图
打分类目如下,需要注意的是:并列计分以房产证办理日期、社保缴纳年限为依据进行排序。房产证越早、社保缴纳年限越久,就越具有优势了。

外冈镇非沪籍幼升小也是打分制。

▲外冈镇2023年义务教育政策原文截图
以下是打分表,家长有积分通知单,可以打120分,注意儿童要办理随员。

嘉定12个街镇,23年只有安亭、江桥、外冈实行打分制,徐行镇往年也是打分,今年没有提及,其他街镇基本还是按照录取顺位统筹安排,不过总的来说
我司旗下专业的上海择校升学转学团队,每年为4000组以上家庭提供【上海择校升学/转学】相关咨询及代办服务。
上海幼升小、小升初、初升高一站式择校升学/转学服务,规划目标学校入学备考方案
(线上线下均可,在选择与我们见面前,请把您的问题具体化,方便我们更有效率的沟通)
特色:
上海一梯队二梯队升学/转学指导
外地孩子转学到上海
全程升学规划录取指导
疑难杂症入学指导
学区房规划服务
人户分离规划指导
外地转学上海中高考规划
如需联系冯老师,可以加微信:qsxue7

本文转载自互联网,如有侵权,联系删除
