初三二模倒计时!这也是自招补录的最后窗口
2026.03.02 147 0

眨眼间,寒假即将结束,新学期的脚步也越来越近了。
这次新学期的到来,那可就意味着咱们初三孩子即将迎来关键的二模考试!
现如今,按照去年的情况,距离这场大考,已经进入一个月的倒计时:

这里,冯老师要提醒一下,二模可千万不能小觑。
PART.1 二模的重要性
中考志愿填报的核心参考
二模考试与中考时间间隔仅约2个月,试卷难度、知识点覆盖范围和题型分布与中考高度相似。
所以二模成绩能较为精准地反映学生当前的学习水平,帮助学生和家长预估中考成绩区间,尤其在名额分配到校志愿填报中,二模成绩对应的年级排名是评估录取概率的关键依据。
最后一次查漏补缺的机会
上面也说了,二模方方面面都是和中考高度相似的。
所以,二模中暴露出的各科知识、题型的薄弱处,是能为最后中考复习提供明确的方向的。
针对性的强化薄弱知识点,集中精力攻克难点,肯定是能显著提升孩子们的复习效率的。
自招的最后翻盘机会
在大家的印象里,高中自招主要就关注一模成绩。
但其实二模表现优秀的孩子,仍然有机会获得自招补录或综合评价录取的资格。
所以之前一模发挥的不太好的学生,也可以通过二模实现翻盘,去找冲击心怡的优质高中。
PART.2 二模冲刺建议
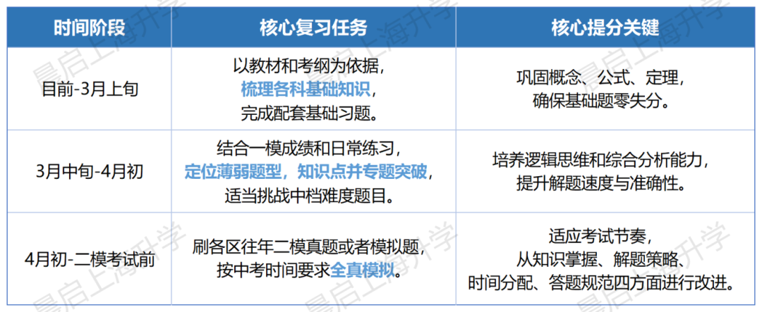
分阶段有规划的复习

六大学科要各自抓住提分要点

PART.3 二模前后自招的重要讯息
到这,冯老师再跟大家讲讲初三自招的一些信息。
一般来说,自招会差不多持续一整年,它主要分为五个关键的阶段:

冯老师这篇文章主要讲的就是,二模后这个时间节点,希望同学们能抓住这个机会。
然后,同学们要想拿到自招的名额,基本上这些方式:
学校推优
重点高中会安排嫡系初中优先,名额给到初中后,一般推荐校排靠前的同学。
投简历
通过官网招生办邮箱、电话,主动去表达意愿,附成绩+获奖证明,这个方法是很有效的,但成功率不高。
借助相关机构
很多机构会有渠道,但是目前市面上有很多说是能花钱买名额的片子,家长们需要自己仔细甄别。
PART.4 结语
在文章的结尾,冯老师再提一嘴,不管是冲二模,还是准备自招,家长朋友们都还是放平心态就好,不用太过焦虑,实在不行,咱就去冲中考。
不过冯老师还是希望所有孩子都能得偿所愿的!
要是有任何孩子升学方面的以后的,欢迎大家dd冯老师~

本文转载自互联网,如有侵权,联系删除
