首页 上学资讯 正文

普陀初三期中28校联考语文真难!居然要自拟作文题目了!

上海择校升学转学
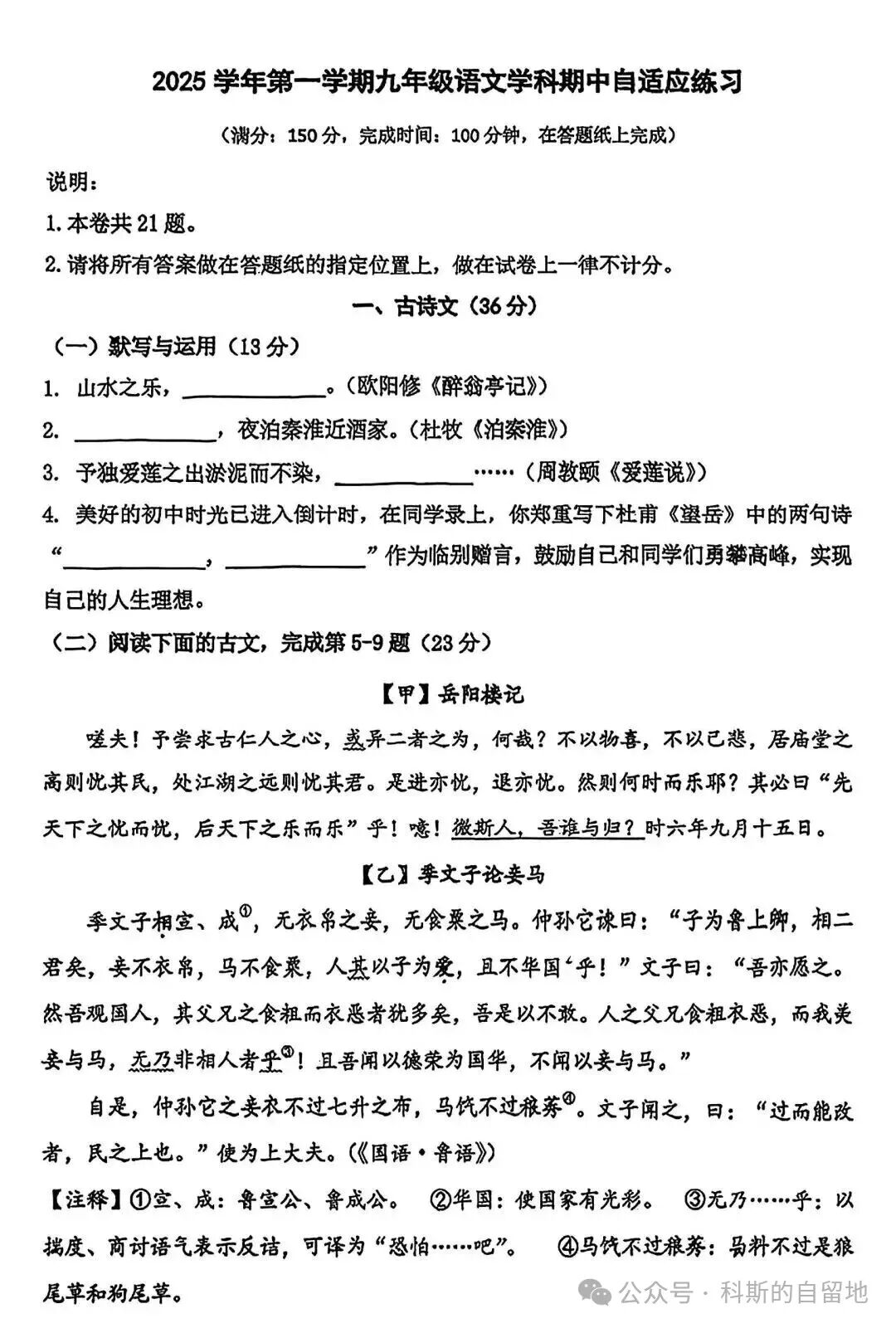
没有想到这次卷子还挺难的!综合应用考了海底两万里,古文部分也还好

现代文第二篇考了演讲稿这种题材,第一篇阅读的最后一个8分题也难!
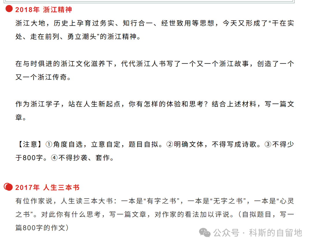
作文自拟题目,很有可能就是未来的方向,作文的这个变动其实在外地早就开始了!
不过可能因为第一次尝试,还是给了点缓冲!
让你在标题里带上“意义”关键词,不然我估计改卷子的老师会看到各种天马行空的标题,这个打分太难了!
短短的几句话,又回到了人生成长类的素材了
上海这么多年高考一直还是给定题目,中考也是给题目!
而自拟题目,我觉得光是自己想个题目,难度上就上了2-3分!
而浙江的高考也从2017年就开始自拟题目了,不知道上海有一天会不会也跟进!
据说这次是28校联考!普陀真的卷啊,一进入初三节奏就比别的区更快!
不得不说成绩不是随便来的!
最后也推荐下我们的初三作文精修,最后一模冲刺时刻,花小钱提作文大分,最短平快的方式!马上一模了,效率第一!
下面附上上午才出炉的普陀语文试卷。以供参考!


上海择校升学转学

本文转载自互联网,如有侵权,联系删除

相关推荐

到底是谁在说浦东卷?

到底是谁在说浦东卷?

在大家的印象里,一说到浦东,就是人多,很卷!升学的竞争非常强烈。而一说到黄埔,那就是中考天堂,它是人人向往的地方。但有一说一,浦东真的有...

上学资讯 2026.03.01 0 1533

新政下的自招——对牛娃来说是把双刃剑!

开学在即,年前的几场考试都进入了二面四分八大纷纷下场抢好生源。也有家长来问我,如果四分发OFFER,是不是就走掉算了如果放以前,我可能还会说如果有四校梦能坚持就坚持!但自从新政出台后,科老师心态也趋于...

上学资讯 2026.03.01 0 785