2025年黄浦区义务教育阶段学生申请转学登记细则-初中适用
2025.07.31 4001 0

根据《上海市人民政府办公厅转发市教委等四部门关于来沪人员随迁子女就读本市各级各类学校实施意见的通知》(沪府办规〔 2018 〕 5 号)、《上海市中小学学生学籍管理办法》(沪教委规「 2017 」 3 号)文件精神,结合黄浦区区情及相关情况,制定本《细则》。
一、 适用对象
居住在黄浦区的本市户籍,并具有外区或外省市初中学籍的在读学生;
非本市户籍,其父(母)在黄浦区居住满一定年限,有合法稳定就业记录,
并具有外区或外省市初中学籍
的在读学生 。
二、申请时限
暑假规定时间段内受理转入申请。初中起始年级第一学期和毕业年级第二学期不予转入。
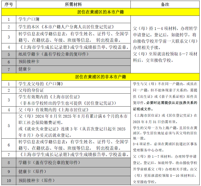
三、申请材料


说明:
需要提供社保缴费证明的,父(母)持本人身份证至街道社区事务受理中心(或社保分中心),在自助机上打印《参保人员城镇职工基本养老保险缴费情况》,打印单上应有验证码。
四、学年注册
本市建立义务教育阶段学生学年注册制度。家长要关注持有证件的有效期,确保所持证件是有效的。
五、申请手续及流程
1、学期结束前一周 学生父(母)可向原就读学校提出转学申请,并由原校开具相关《转学申请表》或《全国转学信息表》等材料。
2、6 月 30 日至 8 月 28 日 期间 8:00 22:00 (如有变化,以网站通知为准),学生父(母)登录“上海市黄浦区中小学生转学系统”(网址: https://wszx.hpe.cn ),填写信息,预约递交材料时间。或手机登录“随申办市民云”APP ,搜索并进入“黄浦旗舰店”,点击“个人服务”选择“公共服务”,找到“教育”板块点击“转学申请”栏目进行操作。
学生父或母(仅限一人)按网上预约时间,前往受理部门递交转学申请材料原件。在入口处须主动出示预约短信。窗口工作人员按“申请材料”要求录入递交的材料。受理部门将另行择日审核材料,对审核通过的学生统筹安排。 开学前一天, 接收学校通知可转入学生父(母)办理转学确认手续。确认后,学生父母回原就读学校领取后续材料,交至接收学校。
3、接收学校在学生材料收齐并正常就读后,方可转入学籍并注册。
六、暑假暑假转学日程安排:
请学生父(母)按网上预约时间,前往受理部门递交转学申请材料原件,,最迟不超过开学后最迟不超过开学后5个工作个工作日。
关于转学能去的学校,一般是根据你居住证地址,进行对口划分入学或者教育局统筹安排就近入学!
想要转学到上海一梯队、二梯队的小学/初中,可以联系冯老师。

本文转载自互联网,如有侵权,联系删除
