首页 小升初 正文

浦东中小学常见升学、转学问题解答

上海择校升学转学


临近升学季,最近看到不少家长都在咨询升学、转学问题,今天我整理了一些常见的升学问题,希望可以帮到有需要的家长。


一、浦东学区入户年限计算问题

问:我有两套房子均对口建平西校初中,如果孩子户口从一套房子迁入另外一套,上学入户年限如何计算,是重新计算还是累计?
答:学生户口变动,入户年限重新计算。

二、浦东转学问题

问:本人女儿在浦东新区祝桥镇上小学二年级,我想在川沙买套浦东新区教育学院附属小学的学区房,请问现在好转学吗?
答:转学的申请需在转学申请日阶段向学校提出,学期中途原则上不予转学。转学申请时限和具体转学条件请届时关注教育局当年度发布的《转学管理服务告示》。

三、对口学校查询问题

问:在浦东招生地段公示信息中查询不到对口公办初中该怎么入学?
答:2025年招生地段公示信息还未公布,烦请家长关注后续招生地段公示信息。若地段公示信息查询地址无对口初中(配套初中未建),符合招生当年度入学条件的适龄儿童由浦东新区招生办按相关政策统筹安排入学。
义务教育阶段招生地段公示信息市民可登录浦东新区教育局门户网站。

四、购买新房产证未出如何就读对口学校问题

问:购入新房已交房,但开发商大产证未办出,导致新房的产证无法办理。 如果想就读新房的对口初中,请问如何办理? 新房和目前住房均在浦东新区,孩子户口也落在目前住房中。

答:符合人户一致条件的对口入学,如学校对口招生地段内登记入学的适龄儿童(少年)数超过招生计划数,由招考中心按照适龄儿童(少年)户籍迁入时间先后等排序安排入学,超额部分作统筹安排(详见学校后续发布的招生告示)。非人户一致条件的学生由浦东新区招生办按相关政策安排入学。

五、租房办理居住证,用于孩子上幼儿园政策咨询

问:本人租房居住,孩子上幼儿园,入园要求提供居住证。但是房东担心租客办理居住证上学后,影响他孩子的入学权益,不愿意给办理居住证。
答:租户孩子入学不影响户主孩子入学学额。

六、高中阶段转学问题

问:2024年6月份人才引进落户上海市浦东新区合庆镇公共户,小孩随迁,现就读原户籍初三,现了解初三转不了学,说是高一年级第二学期可以转来上海上学,现想了解一下相关政策和具体操作流程。
答:根据“浦东新区中小学转学服务告示(2025寒假)”,高中起始年级第一学期不受理转学,初三年级第二学期不受理转学。学生为上海户籍外省市初三学生,可以直接参加上海中考报名。

七、新房没有办理产证申请转学问题

问:本人为临港新片区105片区上实望海业主,尚不能办理房产证。孩子目前就读于张江镇中心小学四年级,本人跟孩子是上海集体户口。请问怎样办理转学手续?
答:按照《浦东新区中小学转学服务告示(2025年寒假)》,符合义务教育转入条件(比如入户一致等)可向产证地址对口学校提出转学申请。目前尚未办理产证,建议家长在取得产证后再申请转学。

八、小升初从外地转学问题

问:我的儿子的户口在上海浦东花木街道,但是我们在浦东并没有房产,在普陀有房产。目前我儿子在杭州读5年纪,想要6年纪回上海读,希望能读浦东相对好的私立学校。请问如何办理手续,哪些私立学校可以摇号。如果读公立,则可以选择哪些学校?
答:民办学校摇号招生条件具体可关注学校的招生通告和招生简章。未被民办中小学校录取的,根据公办学校第一批验证和已分配入学的实际情况,以“户籍地与居住地一致优先”、同类排序靠后为原则,由招考中心按照当年度区、校招生政策和操作细则安排入学。

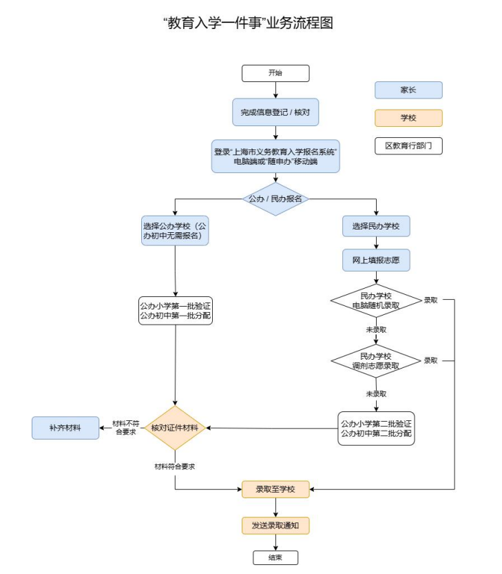
2025年浦东新区义务教育阶段“教育入学一件事” 办事指南:


上海择校升学转学

本文转载自互联网,如有侵权,联系删除

相关推荐

对口哪些初中不用摇号?

对口哪些初中不用摇号?

2026年度小升初即将开幕。除了了解各区具体政策外,困扰家长最大的问题就是是否摇号民办初中?毕竟报名摇号,中奖率低,摇不中民办初中的结果...

小升初 2026.02.27 0 5529

2026年上海三公抢先看

2026年上海三公抢先看

虽然2026年上海中小学的招生还没有开始,但最近已有不少家长朋友们比较着急,先向冯老师咨询了关于三公的相关问题。所以今天,冯老师就为大家...

小升初 2026.02.25 0 5908

26届上海小升初SMK进程

26届上海小升初SMK进程

26届的SMK在今年开年频繁起来了,但是今年的考试更加高频、隐蔽、小范围。正如家长们所感知的,这场选拔已经不仅是孩子能力的比拼,更是一场...

小升初 2026.01.22 0 6495

3个Q还是4个Q,对小升初影响几何

昨天早上,群里家长转发了一则关于“Q班”的消息,我立刻建议撤回。有位机构负责人,孩子以前也在附中就读,后来把孩子送到英国一所偏僻的高中,连信号都不太稳定。但他说,这样才好——正是一个能静心读书的地方,...

小升初 2026.01.07 0 6022