2025上海120所公办多校要求入户5年,入学越来越难
2025.05.16 3878 0

建平中学西校(华城校区) 建平中学西校(华城校区)2025年入户入户需要4年,2026年需满5年,后续根据对口户籍人数逐年调整 川沙中学南校(初中部) 川沙中学南校(初中部):2025年入户入户需要4年,2026年需满5年,后续根据对口户籍人数逐年调整 如果家长们以为,只要满足“人户一致”和“五年一户”,报名公办就万无一失,那就大错特错了。实际上,上海的很多热门公办,“人户一致”和“五年一户”只是基本条件,还需要根据“入户年限”进行排序,报名未被录取有被统筹危险。 也因此,为帮忙家长了解学校的招生报名情况,部分热门学校近会提前发布学位预警信息。今天,我们就来看看相关信息! 2025发布预警学校及五年一户学校

浦东新区


徐汇区
2025年,徐汇区有9所学校超额,其中小学6所,初中3所;小学超额提示近3年超额,初中要求为徐汇学籍至少3年。

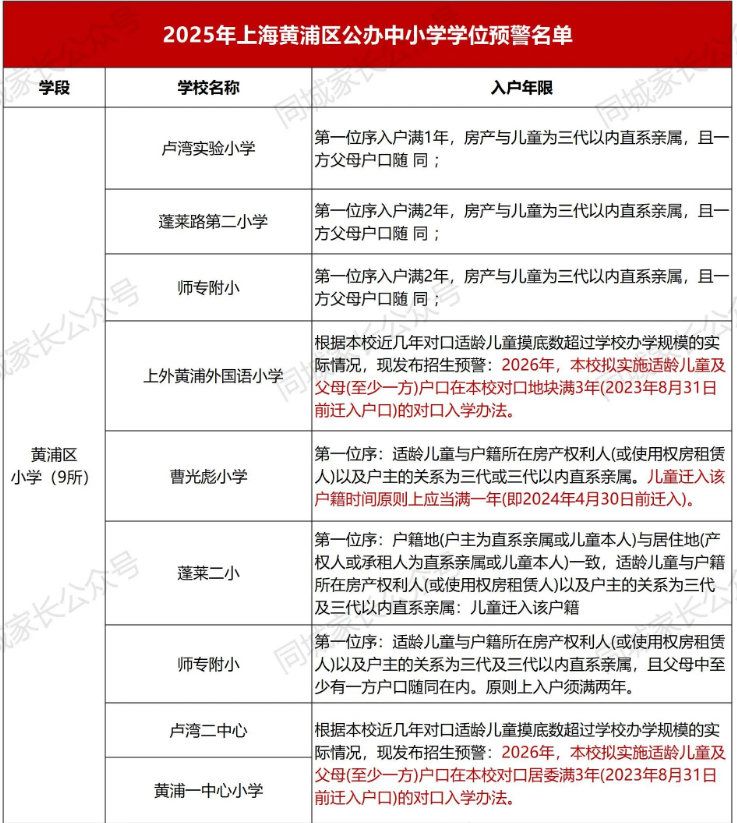
黄浦区
2025年,黄浦区有9所学校超额,第一位序对房产与儿童为三代以内直系亲属,且一方父母户口随同这点有要求。

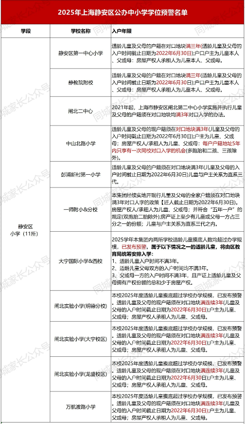
静安区
2025年,静安区有11所小学学校超额,大部分的要求为适龄儿童及父母的户籍须在对口地块满3年(儿童及父母的入户时间截止日期为2022年6月30日)儿童与户主关系为直系三代。

长宁区
2025年,普陀区有14所学校超额,部分小学要求“户籍与居住地一致”满3年及以上。 2025年,嘉定有15所学校超额,其中小学11所,初中4所;部分学校明确25年入户需满2年,26年需3年。 2025年,杨浦区有15所学校超额。 虹口区1所超额,虹口四中心,2025年需满2年,26年需满3年; 宝山区2所超额,杨泰实验学校、上师大经纬实验学校今年都超额。 以上就是收集到的超额预警信息,目前上海市的幼升小政策是“就近入学”,但是如果对口的公办小学超额,就要按照入户时间排序。 所以,想要入学这些学校都要提前落户,时间越长越好。
普陀区

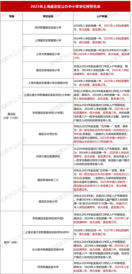
嘉定区

杨浦区

其他区

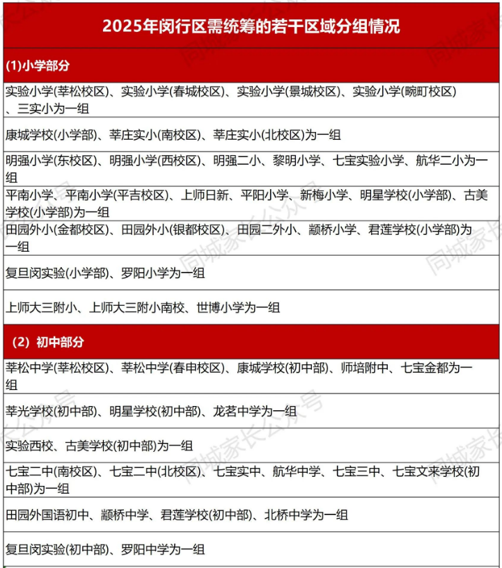
闵行区


本文转载自互联网,如有侵权,联系删除
