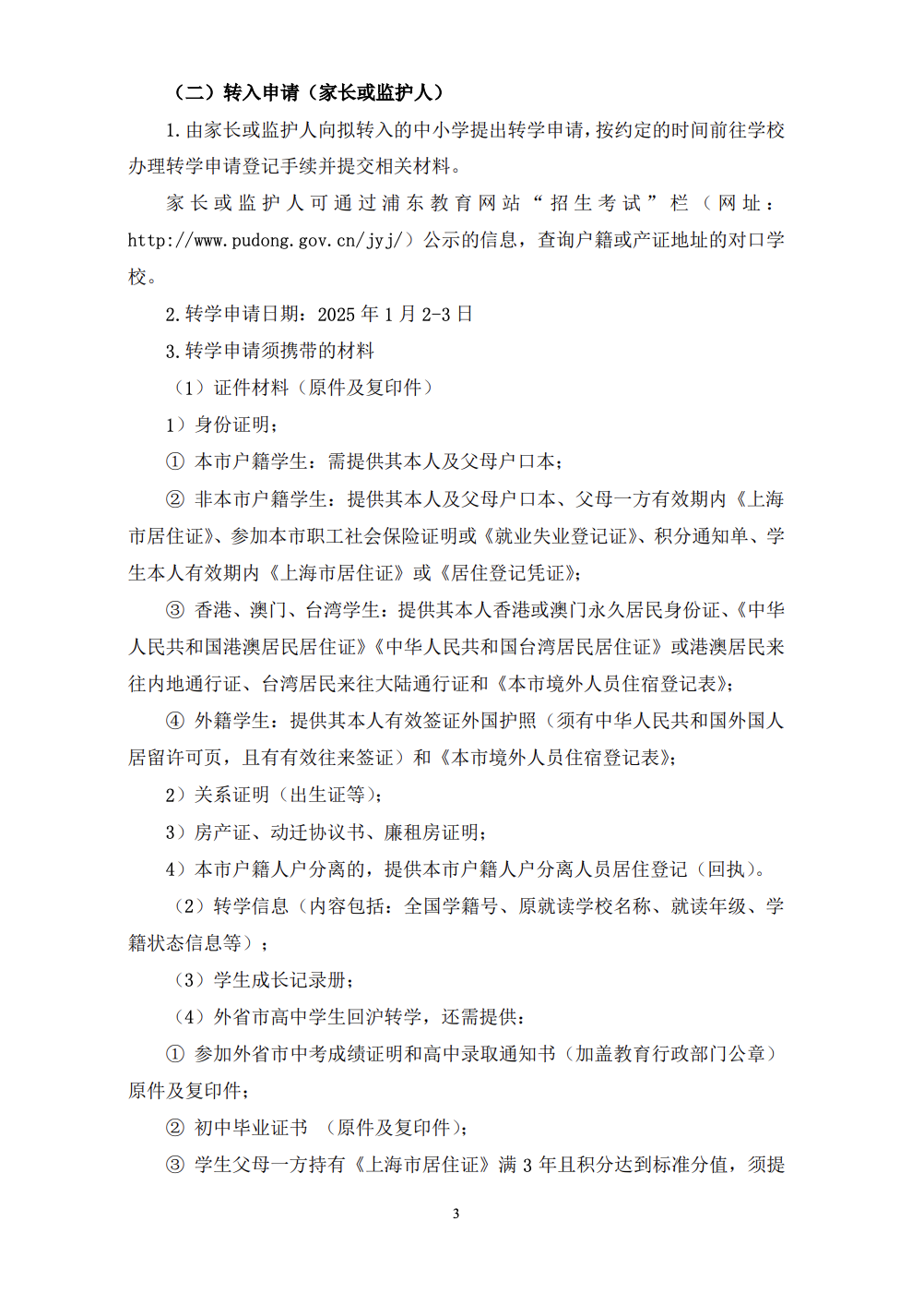
仅两天时间申请,浦东新区中小学25年寒假转学政策正式公布
2024.12.20 30044 0

就在刚刚,浦东新区发布了2025年寒假转学政策,这次的申请时间仅为2025年1月2日,1月3日两天!
家长们要提前准备起来了!(具体政策内容在文章末尾)
办理时间窗口
1、 每年有两次办理时间:寒假和暑假,开学前后。但小学、初中、高中的第一学期以及毕业年级不可转学。
2、转学截止时间:小学需最晚在五年级上半学期前转入,初中需最晚在初二下半学期前转入。
3、转学办理方式:家长向拟转入的中小学提出转学申请,按约定的时间前往学校办理转学申请登记手续并提交相关材料。
本次转学申请日期:
2025年1月2日,2025年1月3日
本次材料审核日期为:
2025 年 1 月 8 日-9 日
(上午 9:00-11:00;下午 1:30-4:00)
哪些情况不能转学?
起始年级第一学期及毕业年级第二学期,如一年级上学期、五年级下学期、六年级上学期和九年级下学期。
特殊情况:如受处分期间、学期中途部分区禁止同区转学、高中一般不允许转学等。

哪些情况能够转学?
·户籍随家长跨区迁移的学生。
·从外省或境外回沪的上海户籍学生。
·居住地跨区变更的上海在籍学生。
·符合上海义务教育招生条件的非本市学籍学生。
转学去向
1、统筹安排:
通常安排至居住地附近的公办学校。如果提前联系学校且有空位,转入会更顺利;无空位则由教育部门统筹安排至其他学校。
2、优先规则:
统筹安排时按“人户一致年限”优先处理。
材料准备
转学申请表、学生信息表、户口本复印件、出生证、房产证、居住登记凭证、积分通知书等。
具体情况如涉及外省市或国际转学,需额外提供相关证明(如中考成绩、高中录取通知书等)。




注:
①港澳台籍学生:若学生本人及父母的证件无法证明父(母)子(女)关系的,需提供学生的“出生医学证明”;因政策原因无法提供境外人员住宿登记单的,须提供产证或《上海市居住房屋租赁合同登记备案通知书》;须提供相关证件原件备查。
②外籍学生:若学生本人及父母的证件无法证明父(母)子(女)关系的,需提供学生的“出生医学证明”;因政策原因无法提供境外人员住宿登记单的,须提供产证或《上海市居住房屋租赁合同登记备案通知书》;须提供相关证件原件备查。
转学难度解析
关于转学能去的学校,一般是根据你居住证地址,进行对口划分入学或者教育局统筹安排就近入学!
想要转学到上海一梯队、二梯队的小学/初中,可以联系冯老师
从体制内转到体制外较容易,比如转入未招满的国际学校。民办转公办可以,但公办转民办较难(国际学校除外)。
转入普通学校会相对容易些,但转入好学校会比较困难。
浦东新区中小学转学告示(2025年寒假)




本文内容来源于浦东新区教育招生考试中心
关于转学的学校,一般是根据你居住证地址,进行对口划分入学或者统筹安排就近入学!所以,如果想要孩子在上海上学,一定要提前规划读书时间,能早来一定要早来!孩子需要环境适应、教材适应,而且想要在上海中高考,还需要准备120积分等等!
想要转学到上海一梯队、二梯队的小学/初中,欢迎联系冯老师详细规划!
转学最重要的一点,并不是说家长想转学就可以,首先就是需要找到愿意接收的学校。一般来说,学校学生已经满额的情况下,是不会接收转学学生的。比如一些热门公办学校,在招收初始年级的学生时就规定了户口转入年限,这样的学校通常是不接收转学生的。
如果家长您在转学过程中遇到困难,抓紧时间联系冯老师!转学时间紧迫,材料准备、联系学校和办理流程都需要耗费大量的精力和时间!

本文转载自互联网,如有侵权,联系删除
