2025年上海16区幼升小信息登记攻略附保姆级教程
2024.11.06 9384 0

每年到了升学季,尤其是到幼升小信息登记环节,冯老师在后台收到各种咨询:
租房的家长问:“幼儿与户主的关系,是填写幼儿与房东的关系吗?”
集体沪的家长问:“自己和孩子是集体户,和户主关系怎么填?”
非沪籍的家长问:“儿童户籍信息是跟户口本一样呢还是跟居住证地址一样呢?”
还有家长问:“居委会不知道对口哪个,填错有没有影响?”
还有未在上海读过幼儿园或者未上过幼儿园的儿童怎么报名呀?
……
填写“上海市小学入学信息登记表”(以下简称“信息登记”)是小学报名的第一步,这张表从报名到最后的录取都非常重要,涉及入学方方面面。
冯老师多方求证后整理了一份填写攻略,从信息表填写细则和未入园儿童信息登记攻略两大模块来为大家详细介绍!文章有点长,建议大家先收藏再阅读~
特别注意:根据上海市教委发布的义务教育阶段的政策,2024年的信息登记时间是在4月15日,家长们一定要牢记这个时间节点(尤其是25年升学的家长),因为如果错过信息登记,就算将来有补登记环节,也会影响录取排序!!!
入学信息登记表的重点:
草表上户籍登记日,是以此日期来排列人户一致的年限。
草表人户不一致的话热门学校可能影响到统筹排序;
本市幼儿园大班适龄儿童:由幼儿园教师通过点对点方式提前发给家长信息登记草表。
非本市幼儿园大班的适龄儿童:通过各区教育部门指定的方式下载信息登记空表。
未入园适龄儿童:家长通过各区指定方式登记儿童入学信息。
一定要想明白了再确认,一旦确认了就真的不能更改!
儿童户籍信息必须和户口簿一致,居住地建议写学区房的地址。
监护人的手机号码用来收“上海市义务教育入学报名系统”相关短信通知的
2024年登记时间
2024年小学入学信息登记日为4月15日-28日。
入学信息登记表
接下来冯老师和大家一起来看一下2024年的信息登记表,以及填写注意事项


2024年上海市小学入学信息登记表
2024年入学信息登记表一共分为四个部分,分别是儿童信息填写、监护人信息填写、儿童补充信息、回执页和就读意愿。
下面我们一起看一下各个部分怎么填写
1、儿童信息填写

▲2024年信息登记表部分内容
一定要确认好这张草表的所有信息!
儿童基本信息
身份证证件类型一栏中,有身份证的填写身份证,没有身份证的根据具体情况填写
证件号码在上一栏填写的对应证件上查找;
持上海市居住证情况:非沪籍儿童持居住证的勾选居住证,持居住登记凭证的勾选居住登记凭证,沪籍儿童这一栏选否。
儿童户籍信息
儿童户籍信息这栏,根据户口本或集体户口卡对应地址填写;
户主姓名指的是:入学儿童户口所在的户口本→翻到户口本首页查看户主姓名

与户主关系→有户口本的儿童,翻到户口本的入学儿童页面,根据户口本对应内容填写。

如果儿童是集体户,户主姓名可以填写:社区公共户;与户主关系填写“非亲属”
户口性质:根据户口本、户籍卡对应栏据实填写
冯老师提醒:去年,很多租房子的家长,把幼儿与户主关系,理解为幼儿与房东家户主的关系,其实不是的,这里的幼儿与户主关系,是幼儿户口页所在的那本户口本中,户主与幼儿的关系,一般都是孩子的父母或者祖辈亲属关系。
儿童居住地信息
儿童要在哪里入园,就填那边住房的地址。
这里比较容易弄错的就是沪籍家长,户籍地在a地,但实际居住在b地,但是她要在户籍地入园,那这里的居住地址就填a地,而不是填实际居住地b地。
居住地所属街道/居委:如果所在区县属于按照街道或者居委统筹的,一定要搞清楚自己所属的街道/居委,部分学区是按照居委会划分的。
所以爸爸妈妈们千万不要觉得居委会填错了没关系,如果填错了后面会有一堆麻烦事,所以还是打个电话问问物业,自己小区对口的居委是哪个吧!
儿童住房信息
根据是家庭购房或租房的真实情况填写。
租赁备案编号是租赁登记备案上的条形码编号。
如住房不在表中范围,勾选“其他",并在后面备注情况。
2监护人信息填写

▲2024年信息登记表部分内容
这里第一监护人一般默认写“条件比较好”的家长,比如非沪籍,爸爸有积分,妈妈只有居住证,那第一监护人建议写爸爸。
居住证件情况:上海户籍包括集体户不用填写,非沪籍如实填写;
3、儿童补充信息

▲2024年信息登记表部分内容
根据真实情况填写即可。
4、回执单和就读志愿

▲2024年信息登记表部分内容
“本市户籍人户分离适龄儿童就读意愿”这一项主要针对沪籍儿童,意愿户籍地入学就选户籍地,意愿居住地入学就选居住地,千万不要因为自己是“人户一致”就不填。
一定要想明白了再确认,这个一旦确认了就真的不能更改了!
关联儿童信息的监护人是后面登录一网通办进行小学报名时的登录账号,比如关联监护人你选了爸爸,那之后小学报名,只能用爸爸的随申办账号登录报名。
5、注意事项
联系手机
联系手机一定留最关心孩子升学情况的那个,以防漏掉重要信息!
本市户籍人户分离儿童就读意愿
关于人户一致的是否需要勾选,参考往年的情况,大部分幼儿园是让家长勾选了“户籍地入学的”。同时,选择了人户分离的孩子如果没有勾选居住地入学,原则来说也是无效的哦。
热门问答
问:表格填错了或信息有误,可以修改吗?
答:2024年义务教育招生政策明确规定4月28日后不得更改入学信息。
问:人户分离证明,是否需要在信息登记时办完出示?
答:2024年根据本市有关规定,具有本市户籍的适龄儿童确有困难不能在户籍地入学的,凭《本市户籍人户分离人员居住登记(回执)》(或《本市户籍人户分离人员居住登记凭证》),申请居住地登记入学(截止日为4月28日)。4月7日,各区公布本市户籍“人户分离”适龄儿童入学实施细则。
问:现居住地怎么填写?
答:家长们最容易犯的错就是现居住地。很多人在隔壁区或者很远的地方买了小学的学区房,准备小学的时候过去,幼儿园则是在现在的地方,但是,无论你实际上住在哪里,为了将来不必要的麻烦,请现居住地一定要填写你小学学区房的地址!!!
问:需要准备的材料有哪些?
答:本市户籍:户口本、房产证
本市户籍人户分离:户口本、房产证/租赁合同、人户分离回执
外省市户籍:户口本、房产证、居住证/居住登记凭证、社保等
港澳台及外籍:护照、房产证、住宿登记证明等
如何获取表格
本市幼儿园大班适龄儿童:由幼儿园教师通过点对点方式提前发给家长信息登记草表,由家长确认;需要变更信息的,由家长提供相关佐证材料发送给幼儿园教师,经审核后可进行变更,形成信息登记表,家长线上确认无误后,完成信息登记,获取《上海市小学入学信息登记表》和“入学报名告知书”。
非本市幼儿园大班的适龄儿童:通过各区教育部门指定的方式下载信息登记空表,填写完成并附上佐证材料后按照各区教育部门确定的方式发送,由各区教育部门落实信息登记工作。线上操作确有困难的家长,可按照预约时段,携带有关证件,到有关登记点现场办理。
本市户籍人户分离的适龄儿童:在进行入学信息登记时,家长可选择户籍地就读或居住地就读,事先请关注各区教育行政部门公布的“人户分离”适龄儿童入学实施细则。
未入园适龄儿童:家长通过各区指定方式登记儿童入学信息,获取《上海市小学入学信息登记表》和“入学报名告知书”,作为入学报名的重要依据
下面就来一起看一下16区未入园儿童信息登记详情吧~
2024年16区未入园儿童如何进行信息登记
黄浦区
登记方式:线上登记
黄浦区
01、登记对象
2017 年 9 月1日至 2018 年 8 月31日出生的不在本市就读幼儿园的适龄儿童
符合2024年黄浦区小学入学条件的,但在读幼儿园(所)无法完成信息登记的儿童
02、登记流程

03、登记材料
1. 本区户籍儿童户籍地入学(不含集体户口及公共户)

2. 本市户籍儿童人户分离居住地入学(含黄浦区集体户口及公共户)

3.外省市户籍儿童


4. 港澳台外籍儿童

徐汇区
登记方式:线上登记
徐汇区
01、登记对象
2017 年 9 月1日至 2018 年 8 月31日出生的不在本市就读幼儿园的适龄儿童
02、登记流程
凡未在本市就读幼儿园的适龄儿童,法定监护人可在4 月28日10:00前,下载“上海市小学入学信息登记表(空表)”(网址:https://www.xuhui.gov.cn/egov/)
填写并签名确认,再将此表和相关材料扫描或拍照,以压缩包的形式发送至zkzx_xzb@163.com
邮件名称为“幼升小无备案+儿童姓名”,压缩包名称同邮件名称。
相关的小学入学信息登记表和入学告知书,将以邮件的形式反馈家长。
03、登记材料
本市户籍的适龄儿童:家长须提供儿童户口簿、出生证、房产证、《上海市小学入学信息登记表》,在居住地登记就读的,还需提供《本市户籍人户分离人员居住登记(回执)》(或《本市户籍人户分离人员居住登记凭证》),并提供与登记(回执)或登记凭证一致的本区自购房房屋产权证或《上海市住房租赁合同备案通知书》等相关居住证明。
外省市户籍的适龄儿童:家长须提供儿童户口簿、出生证、《上海市小学入学信息登记表》,此外根据《上海市人民政府办公厅转发市教委等四部门关于来沪人员随迁子女就读本市各级各类学校实施意见的通知》(沪府办规〔2018〕5 号)等要求,2024 年来沪人员适龄随迁子女需在本市接受义务教育的,适龄儿童须持有效期内《上海市居住证》或《居住登记凭证》,父母一方须持有效期内《上海市居住证》,且一年内(2023 年 7 月 1 日至 2024 年6 月30 日)参加本市职工社会保险满 6 个月(不含补缴)或连续3 年(从首次登记日起至2024年 6 月 30 日)在街镇社区事务受理服务中心办妥灵活就业登记,并提供与居住证一致的本区自购房房屋产权证或《上海市住房租赁合同备案通知书》等相关居住证明。

杨浦区
登记方式:线上预约→线下登记
01、登记对象
2017年9月1日-2018年8月31日出生,年满6周岁的儿童。上一年度因身体状况等特殊原因未入学的,可向区教育局提出入学申请。
02、登记流程
未在本市入园的适龄儿童家长通过区指定登记点登记儿童入学信息。
家长在扫本文开头二维码可以获得《上海市小学入学信息登记表》(空表),并如实、完整填写登记表上的内容。
用“随申办”APP扫描下方二维码预约窗口登记时间。家长按照预约时间,携带有关证件材料及填写完成的《上海市小学入学信息登记表》,到本区指定登记点现场办理(地址:杨浦区长岭路50号)。
信息登记时,家庭需明确一人为办理儿童入学手续的关联监护人,由幼儿园登记点或区指定登记点的工作人员完成家长与儿童的关联。当年度仅可由该监护人使用本人“一网通办”或“随申办”实名账号登录“入学报名系统”办理儿童入学相关手续。
03、登记材料

04、系统开放时间
2024年4月15日至4月28日。
静安区
登记方式:线上登记+线下登记
01、登记对象
2017年9月1日至2018年8月31日出生,年满6周岁的儿童。
02、登记流程

03、登记材料
本市户地入学的适龄儿童:家长须提供全家户口簿、房屋产权证明、《上海市小学入学信息登记表》等材料。
本市居住地入学的适龄儿童: 家长须提供户口簿、《上海市小学入学信息登记表》、《本市户籍人户分离人员居住登记(回执)》(或《本市户籍人户分离人员居住登记凭证》)等材料。
本区集体户口的适龄儿童:参照居住地登记入学办法就读。
本区户籍居住廉租房的适龄儿童:可凭户口簿及相关居住证明在廉租房所在地登记验证,由区教育局统筹安排就近入学
来沪人员适龄随迁子女
全家户口簿;
适龄儿童的《上海市小学入学信息登记表》、有效期内的《上海市居住证》或《居住登记凭证》;
父母一方有效的《上海市居住证》、参加本市职工社会保险证明或《就业失业登记证》。
05、系统开放时间
2024年4月15日至4月28日。
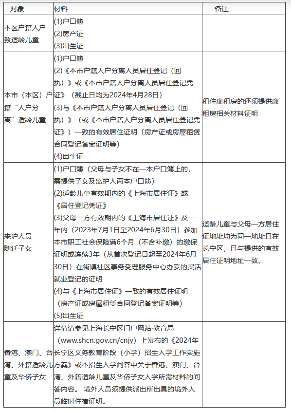
长宁区
登记方式:线上登记
长宁区
01、登记对象
2017 年 9 月1日至 2018 年 8 月31日出生的不在本市就读幼儿园的适龄儿童
02、登记流程
家长登录注册“2024年长宁区未在园适龄儿童幼升小信息采集平台”(建议使用电脑端登录,网址:https://ysxcj.chneic.sh.cn/),按要求填写相关信息;
下载填写信息登记表空表,并根据平台提示完成材料上传等流程(具体详见平台提示)。
经相关审核流程,家长线上确认信息登记表无误后,完成信息登记,获取《上海市小学入学信息登记表》和“入学报名告知书”。
本市户籍人户分离的适龄儿童在进行入学信息登记时,家长可选择户籍地就读或居住地就读,一旦确定不可更改。
家长如需咨询,可电话或邮件联系以下区指定登记点:
区指定登记点相关信息:
以上未在本市园(所)就读的适龄儿童信息登记相关工作由区指定登记点操作实施。相关信息如下:

03、登记材料

信息登记时,家庭需明确一人为办理儿童入学手续的关联监护人,由幼儿园登记点或区指登记点的工作人员完成家长与儿童的关联。当年度仅可由该监护人使用本人“一网通办”或“随申办”实名账号登录“上海市义务教育入学报名系统”(简称“入学报名系统”)办理儿童入学相关手续。
完成入学信息登记后,家长可通过手机获取“上海基础教育”发出的短信“【上海基础教育】XXX家长:您好!您已完成孩子的入学信息登记。《上海市小学入学信息登记表》为入学报名的重要凭证,请妥善保管。”
04、系统开放时间
信息采集平台在开放时间内(4月15日-4月27日每天8:00-20:00,4月28日8:00-12:00)均可使用,采集先后顺序与入学先后顺序无关。建议错峰登录系统进行信息采集。
虹口区
登记方式:线上登记+线下登记
01、登记对象
2017 年 9 月1日至 2018 年 8 月31日出生的不在本市就读幼儿园的适龄儿童
02、登记流程
不在本市幼儿园就读的适龄儿童,以及办理过缓学申请的2024年准备入学的大龄儿童,可按照以下流程进行信息登记:
1.家长拨打幼升小区指定信息登记点咨询电话,查询孩子的信息,了解信息登记的相关要求。
幼升小区指定信息登记点信息

2.下载《上海市小学入学信息登记表》(空表),规范正确填写相关信息。
3.将填写后的入学信息登记表及相关佐证材料打包,发送至户籍地或居住地所属街道的区指定登记点专用邮箱,将“文件夹”命名为:学生姓名+身份证号。
4.与老师沟通,完成信息登记,区指定登记点将信息登记表发送给家长,家长可打印正表,签字确认后拍照发回;不具备打印条件的,可通过邮箱回复:“经监护人确认,**(学生姓名)的《上海市小学入学信息登记表》相关信息准确无误。监护人***,**年**月**日。”请家长妥善保存《上海市小学入学信息登记表》(正表)和“入学报名告知书”。
确需现场办理的,可按照预约时段,携带有关证件,到有关登记点现场办理。
完成入学信息登记后,家长可通过手机获取“上海基础教育”发出的短信“【上海基础教育】XXX家长:您好!您已完成孩子的入学信息登记。《上海市小学入学信息登记表》为入学报名的重要凭证,请妥善保管。”
03、登记材料
本市户籍的适龄儿童:家长须提供户口簿、《上海市小学入学信息登记表》等;除上述材料,在居住地登记就读的还需提供《本市户籍人户分离人员居住登记(回执)》、相关房产证、租用公房凭证、房屋租赁登记备案证明等相关材料;本区集体户籍或居住本区廉租房的,还须提供集体户口或廉租房相关材料证明等;本区户籍的残障儿童家长还须提供相关残障证明。
来沪人员随迁子女:须持有效期内《上海市居住证》或《居住登记凭证》,父母一方须持有效期内《上海市居住证》,且一年内(2023年7月1日至2024年6月30日)参加本市职工社会保险满6个月(不含补缴)或连续3年(从首次登记日起至2024年6月30日)在本市街镇社区事务受理服务中心办妥灵活就业登记。
普陀区
登记方式:线上登记+线下登记
01、登记对象
2017 年 9 月1日至 2018 年 8 月31日出生的不在本市就读幼儿园的适龄儿童
02、登记流程
2024年普陀区未入园(含非本市幼儿园)适龄儿童一年级入学信息登记入学采取线上办理的方式。
凡未在本市就读幼儿园的适龄儿童,父母在4月28日上午十点前,下载“上海市小学入学信息登记表(空表)”,填写并签名确认,再将此表和相关材料扫描或拍照,以压缩包的形式发送至ptqjjk@qq.com,邮件名称为“幼升小未入园+儿童姓名”,压缩包名称同邮件名称。
03、登记材料
1.本市户籍的适龄儿童
(1)选择户籍地入学的,提供下表中序号1、2、4、5的材料,儿童的户口簿地址与房产证地址必须一致;
(2)选择居住地入学的,提供下表中序号1-4、5(或6)、7的材料;
(3)集体户口、社区公共户口,所需提供的材料参照居住地入学。

2.外省市户籍的适龄儿童
提供下表中序号1-6、7(或8)的材料。

3.港澳台、外籍的适龄儿童
提供下表中序号1-5、6(或7)的材料

对于线上操作确有困难的适龄儿童父母,可通过电话13564789705,13564790184预约,接到短信通知后,按照通知的时间、地点前来办理,无需携带幼儿。为避免由于证件没有带齐而造成的不必要奔波,家长要认真对照《2024年普陀区义务教育阶段学校招生入学工作实施意见》《2024年普陀区义务教育阶段(小学)本市户籍人户分离适龄儿童居住地登记入学实施方案》和《2024年普陀区来沪人员随迁子女入学的条件及程序》等文件要求,带齐入学信息登记所需的全部证件。
浦东新区
登记方式:线上登记
浦东新区
01、登记对象
2017 年 9 月1日至 2018 年 8 月31日出生的不在本市就读幼儿园的适龄儿童
1. 未入园的本区户籍适龄儿童;
2. 未入园、新来沪符合条件的非本市户籍适龄儿童;
3. 未入园的香港、澳门、台湾以及外籍适龄儿童;
4. 在外省市就读五年级的本市户籍学生、符合条件的非本市户籍学生。
02、登记流程
1. 未入园适龄儿童家长,可先下载填写《上海市小学入学信息登记表(空表)》,然后将填写完整的登记表以及家长、孩子登记所需的证件材料拍照后,查阅《2024年浦东新区义务教育阶段学校入学信息区级指定登记点一览表(幼升小)》,按适龄儿童户籍地或居住地址,发送邮件至所在街镇区级指定登记点的电子邮箱。
2. 在外省市就读五年级的本市户籍学生、符合条件的非本市户籍学生,家长可先下载填写《上海市初中入学信息登记表(空表)》,然后将填写完整的登记表以及家长、学生登记所需的证件材料拍照后,查阅《2024年浦东新区义务教育阶段学校入学信息区级指定登记点一览表(小升初)》,按学生户籍地或居住地址,发送邮件至所在街镇区级指定登记点的电子邮箱。
3.入学登记邮件发出后1至3天内,将通过邮箱收到相应指定登记点的回邮信息,并收到电子版《上海市小学入学信息登记表》正表、《2024年上海市幼升小入学报名告知书》或电子版《上海市初中入学信息登记表》。至此,入学信息登记工作完成,后续将进入入学分配、验证、录取等程序。
03、登记材料
1. 本市户籍儿童(少年):提供其本人及父母户口本;
2.非本市户籍的适龄儿童(少年):提供其本人及父母户口本、父母一方有效期内《上海市居住证》、参加本市职工社会保险证明或《就业失业登记证》、积分通知单、学生本人有效期内《上海市居住证》或《居住登记凭证》;
3. 香港、澳门、台湾适龄儿童(少年):提供其本人香港或澳门永久居民身份证、《中华人民共和国港澳居民居住证》《中华人民共和国台湾居民居住证》或港澳居民来往内地通行证、台湾居民来往大陆通行证和《本市境外人员住宿登记表》;
4. 外籍适龄儿童(少年):提供其本人有效签证外国护照(须有中华人民共和国外国人居留许可页,且有有效往来签证)和《本市境外人员住宿登记表》;
5. 房产证、关系证明(出生证等);
6. 动迁协议书、廉租房证明、关系证明(出生证等);
7. 《本市户籍人户分离人员居住登记(回执)》(或《本市户籍人户分离人员居住登记凭证》);
8. 学生学籍信息(外省市回沪的本区户籍小学五年级学生须提供,内容包括:全国学籍号、原就读学校名称、就读年级、学籍状态信息等)。
“随申办”或“上海一网通办”网站中的电子证照与纸质证件可同等效力使用。
闵行区
登记方式:线下登记

闵行区
01、登记对象
2017 年 9 月1日至 2018 年 8 月31日出生的不在本市就读幼儿园的适龄儿童
02、登记流程
未入园适龄儿童和闵行区民办三级幼儿园适龄儿童,家长可前往区指定地点登记孩子入学信息,并获取《上海市小学入学信息登记表》和“入学报名告知书”。
信息登记时,家庭需明确一人为办理儿童入学手续的关联监护人,由幼儿园登记点或区指定登记点的工作人员完成家长与儿童的关联。当年度仅可由该监护人使用本人“一网通办”或“随申办”实名账号登录“入学报名系统”办理儿童入学相关手续。
完成入学信息登记后,家长可通过手机获取“上海基础教育”发出的短信“【上海基础教育】XXX家长:您好!您已完成孩子的入学信息登记。《上海市小学入学信息登记表》为入学报名的重要凭证,请妥善保管。”
03、登记材料
本市户籍的儿童:家长须提供户口簿、《上海市小学入学信息登记表》等相关材料;在居住地登记就读的还需携带《本市户籍人户分离人员居住登记(回执)》(或《本市户籍人户分离人员居住登记凭证》)或配住廉租房等相关材料。
非本市户籍的儿童:家长须提供户口簿、《上海市小学入学信息登记表》、父母一方有效的《上海市居住证》、参加本市职工社会保险证明或《就业失业登记证》,以及适龄儿童本人的合法居住等证件。
港澳适龄儿童、学生
适龄儿童、学生本人及父母一方须提供有效的港澳居民居住证或《港澳居民来往内地通行证》,在闵行区的有效居住证明(房产证或房屋租赁合同登记备案证明),闵行区公证处出具的监护人证明(此证明仅限不与父母同住的情况)。
台湾适龄儿童、学生
适龄儿童、学生本人及父母一方须提供有效的台湾居民居住证或《台湾居民来往大陆通行证》,派出所出具的《境外人员临时住宿登记单》,在闵行区的有效居住证明(房产证或房屋租赁合同登记备案证明),闵行区公证处出具的监护人证明(此证明仅限不与父母同住的情况)。
华侨子女
适龄儿童、学生本人护照、父母一方的户口簿,由闵行区人民政府侨务办公室出具的《华侨子女来沪就读身份证明》,派出所出具的《境外人员临时住宿登记单》,在闵行区的有效居住证明(房产证或房屋租赁合同登记备案证明),闵行区公证处出具的监护人证明(此证明仅限不与父母同住的情况)。
外籍人员携行子女
在本区合法任职或就业的外籍人员的携行子女:父母一方在闵行任职或就业的相关材料,父母一方在沪一年期以上(包括一年)居留许可证明,父母一方及适龄儿童、学生护照,派出所出具的《境外人员临时住宿登记单》,且在闵行区居住一年及以上的有效居住证明(房产证或房屋租赁合同登记备案证明),闵行区公证处出具的监护人证明(此证明仅限不与父母同住的情况)。
持有海外人才居住证(《上海市居住证》B证)的外籍人员子女:适龄儿童、学生本人护照,父母一方的《上海市居住证》B证,派出所出具的《境外人员临时住宿登记单》,在闵行区的有效居住证明(房产证或房屋租赁合同登记备案证明),闵行区公证处出具的监护人证明(此证明仅限不与父母同住的情况)。
青浦区
登记方式:线上登记+线下登记
青浦区
01、登记对象
2017 年 9 月1日至 2018 年 8 月31日出生的不在本市就读幼儿园的适龄儿童
02、登记流程
不在本市儿园就读的,如小学就读意愿在青浦区,家长可携带有关证件,前往青浦区教育局指定的登记点(详见青浦区教育局公布的“2024年青浦区幼升小指定登记点信息公开表”)进行入学信息登记,获取《上海市小学入学信息登记表》和“入学报名告知书”。家长确需线上办理的,可在青浦区教育局官网“政务公开/教育业务/招生考试/义务教育招生 ”中下载信息登记空表,填写完成并附上佐证材料后以邮件形式发送到青浦区教育局幼升小招生专用邮箱(ysx@qpedu.cn)(以收到回复邮件为递交成功),区教育部门落实信息登记工作。
信息登记时,家庭需明确一人为办理儿童入学手续的关联监护人,由幼儿园登记点或区指定登记点的工作人员完成家长与儿童的关联。当年度仅可由该监护人使用本人“一网通办”或“随申办”实名账号登录“入学报名系统”办理儿童入学相关手续。
完成入学信息登记后,家长可通过手机获取“上海基础教育”发出的短信“【上海基础教育】XXX家长:您好!您已完成孩子的入学信息登记。《上海市小学入学信息登记表》为入学报名的重要凭证,请妥善保管。”
03、登记材料
本市户籍的适龄儿童:户口簿、《上海市小学入学信息登记表》,在居住地登记就读的还需提供《本市户籍人户分离人员居住登记(回执)》、房产证或廉租房相关材料等。
非本市户籍的适龄儿童:户口簿、《上海市小学入学信息登记表》、父母一方有效的《上海市居住证》、参加本市职工社会保险证明或《就业失业登记证》,以及适龄儿童本人的合法居住证件。
注意:区教育局指定报名验证点要对登记就读一年级的来沪人员随迁子女及其父母的有关证件和有效期限进行核对,通过信息系统对来沪人员随迁子女父母参加本市职工社会保险、灵活就业登记证明进行信息比对。
嘉定区
信息登记方式:线上登记+线下登记
嘉定区
01、登记对象
2017 年 9 月1日至 2018 年 8 月31日出生的不在本市就读幼儿园的适龄儿童
02、登记流程
1.现场办理入学信息登记的家长,携带有关证件原件,至指定登记点办理登记。

2.线上办理入学信息登记的家长,通过扫描二维码获取《上海市小学入学信息登记表》,家长如实填写,相关佐证材料通过 jdysx2024@163.com 邮箱发送至登记点。邮件要求:文件以“幼升小(学生身份证号+姓名)”命名,打包成一个文件并压缩,邮件名称与压缩文件名称须一致,附件大小不超过 50MB。
3.相关工作人员联系家长完成入学信息登记的同时,家长获得“上海基础教育”发出的告知短信。电子版《上海市小学入学信息登记表》和“入学报名告知书,作为入学报名的重要依据。
03、登记材料
1.本市户籍适龄儿童:
(1)选择户籍地入学,提供户口簿、出生证、住房情况的相关材料,见“说明”
(2)选择居住地入学,提供户口簿、出生证、住房情况的相关材料及《本市户籍人户分离人员居住登记(回执)》或《本市户籍人户分离人员居住登记凭证》3)集体户口、社区公共户口,参照居住地入学
(3)集体户口、社区公共户口,参照居住地入学。

2.非本市户籍适龄儿童:提供序号 1-5 的材料;

3.港澳台适龄儿童:提供序号 1-3 的材料;

4.外籍适龄儿童:提供序号 1-4的材料;

注意:
1.“随申办”或“一网通办”网站中的电子证照与纸质证件可同等效力使用。
2.入学登记时家长提供的所有材料仅作登记的佐证材料。
宝山区
登记方式:线下登记
01、登记对象
2017 年 9 月1日至 2018 年 8 月31日出生的不在本市就读幼儿园的适龄儿童
02、登记流程
不在本市幼儿园就读以及办理过缓学申请的2024年准备入学的大龄儿童,可在规定时间携带有关证件,到所在街镇指定信息登记点现场办理。各街镇指定信息登记点具体开放日期及地址、联系电话等见《2024年宝山区幼升小区级指定登记点一览表》。
信息登记时,家庭需明确一人为办理儿童入学手续的关联监护人,由幼儿园登记点或区指定登记点的工作人员完成家长与儿童的关联。当年度仅可由该监护人使用本人“一网通办”或“随申办”实名账号登录“入学报名系统”办理儿童入学相关手续。
完成入学信息登记后,家长可通过手机获取“上海基础教育”发出的短信“【上海基础教育】XXX家长:您好!您已完成孩子的入学信息登记。《上海市小学入学信息登记表》为入学报名的重要凭证,请妥善保管。”
03、登记材料
本市户籍的儿童:家长须提供户口簿、房产证、《上海市小学入学信息登记表》,在居住地登记就读的还须提供《本市户籍人户分离人员居住登记(回执)》(或《本市户籍人户分离人员居住登记凭证》)或廉租房相关材料等。
非本市户籍的儿童:家长须提供户口簿、出生证明、房产证(或租房相关材料证明)、《上海市小学入学信息登记表》、父母一方有效的《上海市居住证》、参加本市职工社会保险证明或《就业失业登记证》,以及适龄儿童本人的合法居住证件。
松江区
登记方式:线上预约→线下登记
松江区
01、登记对象
2017 年 9 月1日至 2018 年 8 月31日出生的不在本市就读幼儿园的适龄儿童
02、登记流程
幼升小未入园适龄儿童信息登记
凡未在本市就读幼儿园的适龄儿童,家长可在2024年4月28日前,登录“松江区教育考试中心网站(https://zsb.sjedu.cn)”,下载《上海市小学入学信息登记表(空
表)》,如实填写并打印,扫描《上海市小学入学信息登记表(空表)》右上角的二维码进行预约登记。
松江区教育考试中心收到预约登记后,将发送短信通知家长到指定地点进行现场信息登记。现场信息登记时,请家长携带好《上海市小学入学信息登记表》和所需佐证材料(原件和复印件)
03、登记材料
(1)本市户籍适龄儿童,选择户籍地入学,提供下列表格中序号 1、2、4、5 的材料,儿童户口簿地址与房产证地址须一致,且均为松江区;
本市户籍选择居住地入学的,提供序号 1、2、3、4、5(或 6)、7 的材料;集体户口、公共户口参照居住地入学。

(2)外省市户籍适龄儿童,提供下列表格中 1、2、3、4、5、6、7(或 8)材料。

(3)港澳台、外籍适龄儿童,提供下列表格中 1、2、3、4、5、6(或 7)材料。

金山区
登记方式:线上预约→线下登记
金山区
01、登记对象
2017 年 9 月1日至 2018 年 8 月31日出生的不在本市就读幼儿园的适龄儿童
02、登记流程
不在本市幼儿园就读,符合本区入学条件的适龄儿童,可在4月8日至4月19日线上预约(4月20日或4月21日)后,携带相关证件到本区区指定登记点办理信息登记;符合本区入学条件,因错过统一登记需要补登记的适龄儿童,可在6月20日至8月7日线上预约(7月8日或8月8日)后,携带相关证件到金山区教育发展信息和考试中心北楼(石化二村289号,东门进)办理信息补登记。线上预约链接https://www.wjx.top/vm/rVirtlt.aspx。
信息登记时,家庭需明确一人为办理儿童入学手续的关联监护人,由幼儿园登记点或区指定登记点的工作人员完成家长与儿童的关联。本年度仅可由该监护人使用本人“一网通办”或“随申办”实名账号登录“入学报名系统”办理儿童入学相关手续。
完成入学信息登记后,家长可通过手机获取“上海基础教育”发出的短信“【上海基础教育】XXX家长:您好!您已完成孩子的入学信息登记。《上海市小学入学信息登记表》为入学报名的重要凭证,请妥善保管。”
03、登记材料
本市户籍的儿童,家长须提供户口簿、《上海市小学入学信息登记表》、房产证或租赁备案证明,在居住地登记就读的还需提供《本市户籍人户分离人员居住登记(回执)》/《本市户籍人户分离人员居住登记凭证》(凭居住房屋产权证明、租用公房凭证、包括公共租赁房在内的房屋租赁登记备案证明等办理)相关证明材料等。
非本市户籍的儿童,家长须提供户口簿、《上海市小学入学信息登记表》、房产证或租赁备案证明、父母一方有效的《上海市居住证》、参加本市职工社会保险证明或《就业失业登记证》,以及适龄儿童本人的合法居住证件(《上海市居住证》或《居住登记凭证》)。
04、联系方式
咨询电话(工作日8:30—11:00,13:00—16:30)。
05、系统开放时间
4月8日至4月19日线上预约(4月20日或4月21日)后携带相关证件到本区区指定登记点办理信息登记;
奉贤区
登记方式:线上预约→线下登记
奉贤区
01、登记对象
2017 年 9 月1日至 2018 年 8 月31日出生的不在本市就读幼儿园的适龄儿童
02、登记流程
未在本市就幼儿园的适龄儿童,若需在奉贤区申请入学一年级,可电话预约有关登记点或致电奉贤区教育事务受理中心57412726,携带入学申请材料原件现场办理(符合条件的非本市户籍儿童家长,按收到的申请材料初审通过信息上的操作提示,到相应登记点完成新生入学信息登记),获取《上海市小学入学信息登记表》和“入学报名告知书”。
登记点:https://xxgk.fengxian.gov.cn/art/info/9595/i20240411-nl33riwclir8f2ttgn
信息登记时,家庭需明确一人为办理儿童入学手续的关联监护人,由幼儿园登记点或区指定登记点的工作人员完成家长与儿童的关联。当年度仅可由该监护人使用本人“一网通办”或“随申办”实名账号登录“入学报名系统”办理儿童入学相关手续。
03
登记材料
本市户籍的适龄儿童: 户口簿、房产证、《上海市小学入学信息登记表》,在居住地登记就读的还需携带《本市户籍人户分离人员居住登记(回执)》(或《本市户籍人户分离人员居住登记凭证》)或廉租房相关材料证明等。
非本市户籍的适龄儿童: 提供户口簿、《上海市小学入学信息登记表》、父母一方有效的《上海市居住证》、参加本市职工社会保险证明或《就业失业登记证》,以及适龄儿童本人的合法居住证件。
04
联系方式
57412726
崇明区
登记方式:线上预约→线下登记
崇明区
01
登记对象
2017 年 9 月1日至 2018 年 8 月31日出生的不在本市就读幼儿园的适龄儿童
一、“无备案登记”适用对象
1.未入园适龄儿童;
2.无户籍适龄儿童;
3.上海市义务教育入学报名系统没有信息的适龄儿童或学生;
4.在外省市就读五年级、需要在本区就读六年级的本市户籍、符合条件的非本市户籍返沪来沪学生;
02、登记流程
在规定时间内到区指定登记点进行“无备案”入学登记确有困难的家长,可通过联系区义务教育招生咨询电话59613558预约,并按预约时段把入学佐证材料递交至崇明区教育考试中心(城桥镇新崇北路7号)完成入学信息登记。
03、登记材料
本市户籍:户口簿首页、监护人页面、本人户口页面,在居住地登记就读的还需提供《本市户籍人户分离人员居住登记(回执)》、房产证或房屋租赁备案;回沪就读六年级的学生还须提供外省市学籍信息表;
2.外省市户籍:户口簿首页、监护人页面、本人户口页面,适龄儿童《上海市居住证》或《居住登记凭证》,父母一方有效的《上海市居住证》或《居住登记凭证》、参加本市职工社会保险证明(或灵活就业登记证明)、房产证或房屋租赁备案;
回沪就读六年级的学生还须提供外省市学籍信息表;
3.无户籍适龄儿童:
⑴已在公安系统备案的适龄儿童,请领养人提供身份证、户口薄,儿童姓名、性别、出生年月、居住地址等相关信息。
⑵未在公安系统备案的适龄儿童,请领养人提供身份证、户口簿、由领养人所在村、镇两级政府出具事实抚养的证明、派出所出具的报案回执单。
家长可事先下载《2024年上海市小学入学信息登记表(空表)》(或《2024年上海市初中入学信息登记表(空表)》)填写相关情况后,再去区指定登记点完成网上确认。
以上就是信息登记及未入园儿童信息登记方式详情,需要的家长收藏转发给相关的亲人吧~
信息来源:16区教育局官网

本文转载自互联网,如有侵权,联系删除
