虹口区2024年暑假中学生转学通知
2024.06.21 1157 0

根据沪教委规〔2017〕3号文件及沪府办发〔2013〕73号文件精神,2024年暑假中学生转学工作安排如下:
一、办理转学的对象
1.本市户籍初中学生小升初后户籍随全家迁入本区。
2.在外省市就读的本市户籍人员的子女(初中),且学生本人持有投靠类《上海市居住证》连续满三年。
3.父母一方持有效期内的《上海市居住证》且参加本市职工社会保险满6个月(至2024年6月22日);父母一方持有效期内的《上海市居住证》且持积分达到标准分值;父母一方持有一定期限的来沪灵活就业人员《就业失业登记证》(连续三年从首次登记日起至2024年6月22日)和一定期限《上海市居住证》(满三年)的外省市学籍的初中学生。
4.本区户籍学生从外省(或境外)回本区就读。
5.外省市按政策户口迁入本区的高中学生。
6.父母一方持有效期内《上海市居住证》(满三年)且积分达到标准分值的外省市学籍的高中学生。
二、下列情况者,不予办理转学
1.起始年级和毕业年级的学生。
2.户口单独迁至本区的中学生。
3.曾在本市参加中考,选择在外省就读的高中学生。
三、转学安排去向
1.初中学段转学学生一般根据户籍或上海市居住证登记地址统筹安排转入公办学校。
2.符合转学条件的外省市高中生转学,由区教育行政部门安排至有空余学额的高中学校。
四、申请流程
2024年虹口区暑假中学生转学采取线上办理的方式。
(1)家长向原就读学校提出申请,由学校提供学籍管理信息系统中的学生学籍信息表或转学信息表;
(2)家长下载《虹口区2024年暑假中学生转学申请表》(详见附件1、附件2),规范正确填写相关信息;
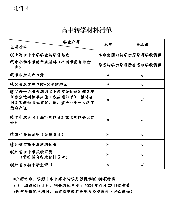
(3)家长将填写后的转学申请表及相关材料以图片格式(材料清单详见附件3、附件4)打包,压缩文件命名为:学生姓名.rar,在转学办理时间段内发送至本区中学转学指定邮箱(邮箱地址:hkzzgz@shhk.gov.cn);
(4)负责老师将在每个线上提交阶段结束后5个工作日内反馈相关信息。
(5)对符合转学条件的学生,根据本区各校实际情况统筹安排转学;
(6)家长根据转入学校电话通知按时报到;转入学校对材料原件进行审核,审核通过方能办理注册手续;
(7)转入学校在学籍系统中完成网上转学(调档)。
五、线上提交转学材料时间
第一阶段:2024年6月22日(周六)—24日(周一)
(6月24日16点提交截止)
第二阶段:2024年8月24日(周六)—26日(周一)
(8月26日16点提交截止)


关于转学能去的学校,一般是根据你居住证地址,进行对口划分入学或者教育局统筹安排就近入学!
想要转学到上海一梯队、二梯队的小学/初中,可以联系冯老师

本文转载自互联网,如有侵权,联系删除
