被统筹能转学吗?2024年上海中小学转学详解, 部分不许民转公
2024.06.03 1832 0

最近,不少家长已经在关心各区的转学政策了。哪些人可以转学?这类学校不得转入!和冯老师一起来看看吧!
家长们,本学期已经过半,暑期转学已经临近。有转学需求的可以关注起来了!
此前,后台已经有不少家长开始询问转学的问题!有些今年幼升小的家长们表示,“孩子被统筹了,是否可以转学?”。冯老师相信有部分家长也面临这样的问题!
截止目前,2024年共有2区发布了转学政策!一起来看看吧!

2024转学政策出炉!
近日,松江官方发布了《2024年松江区中小学转学实施细则》。
划重点
申请时间:2024年5月21日-5月31日
上海外国语大学松江外国语学校、东华大学附属实验学校、上海经贸大学附属实验学校、上海市三新学校、上海市松江区民乐学校五所学校小学段原则上不安排转入学生。
(一)适用对象
1.义务教育阶段符合下列条件之一的,可以转学:
(1)本市户籍学生户籍随家长在本市内跨区迁移至松江区;
(2)松江区户籍学生从外省(或境外)回松江区就读。
2.义务教育阶段符合下列条件之一的可申请登记,转入本区有空余学额的学校:
(1)本市在籍学生居住地跨区变更至松江区;
(2)符合本市当年度义务教育阶段招生条件的非本市学籍学生。
起始年级第一学期及毕业年级第二学期不予转入。学生受处分期间不予转学。学期中途原则上不予转入。
(二)转学安置统筹安置
(受学校办学规模及班额限制,上海外国语大学松江外国语学校、东华大学附属实验学校、上海经贸大学附属实验学校、上海市三新学校、上海市松江区民乐学校五所学校小学段原则上不安排转入学生。)
(三)申请材料
请家长仔细阅读材料说明,因材料缺失或缺页造成的后果由家长自行承担。
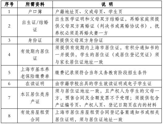
1.本市户籍学生

2.外省市户籍学生,须提交1-6、7或8

3.材料要求
(1)以上转学所需材料的变更截止日期均为2024年5月31日。
(2)家长须确保材料的真实、完整,对有争议的材料,考试中心将请专业部门进行复核,提供虚假材料的,将视为转学终止,并上报公安部门核查处理。
(四)相关流程
1.网上申请:2024年5月21日-5月31日期间,请家长进行网上申请,申请先后顺序与转学结果无关。为保证系统顺畅,请各位家长错开高峰期。
2.材料审核:2024年6月1日起,考试中心将分批组织材料审核等工作,接到审核验证通知的家长,由家长本人及持证人带好材料原件和复印件到指定地点进行验证。审核验证时间、地点及要求将另行发送短信通知家长。
3.结果查看:2024年7月上旬起,家长可登录转学申请平台查看转学结果。
近日,青浦区发布《2024年青浦区义务阶段学生转学办理指南》。
划重点
办理时间:6月15日至6月30日工作日期间
非沪籍转学,义务教育阶段,当学位紧张时,原则上,转入我区就读的,须父母一方积分满120分或持有青浦区房产证(房产权利人为父母、孩子本人或其直系亲属)。
一、办理条件
(一)本市户籍
1.因购房或户籍迁至本区;
2.因动拆迁至本区;
3.转业军人子女;
4.本区户籍在外省市、境外、国外就读要求回户籍地就读。
(二)非本市户籍
1.父母一方持有效期内居住证、小孩持有效期内居住证或居住登记凭证(证件地址均为青浦区);父母一方在本市缴纳的社保证明(注:2023年7月1日—2024年6月30日之间须满6个月,不含补缴),或持有沪灵活就业登记证明(注:截止到2024年6月30日须连续满3年)。
2.父母一方为本区户籍,小孩持有投靠类居住证,小孩持有效期内居住证或居住登记凭证(证件地址均为青浦区)。
3.人才引进。
二、注意事项
1. 转学工作一般在每年暑期进行。起始年级第一学期、毕业年级第二学期、学期中途,原则上不予转学。同一街镇的学校之间原则上不予转学。
2. 当学位紧张时,原则上,转入我区就读的,须父母一方积分满120分或持有青浦区房产证(房产权利人为父母、孩子本人或其直系亲属)。拟转入学校如无空余学位,本区户籍学生将由区教育行政部门在区内统筹安排。
3. 已在本区内就读,无房产,仅凭积分达标及居住证地址变更申请转学的,原则上不予办理转学。
4. 遵循“籍随人走,一生一籍,人籍一致”原则,不接受重复学籍、问题学籍转学。若家长提供虚假学籍信息不能完成转学流程,后果自负。
5. 如需要转入本区街镇学校(即青浦城区以外学校),可在办理时间(6月15日至6月30日)内联系对口学校及学校所属街镇社会事业发展科。
三、办理时间
6月15日至6月30日工作日期间
上午8:30~11:00
下午13:30~16:30
关于转学能去的学校,一般是根据你居住证地址,进行对口划分入学或者教育局统筹安排就近入学!
想要转学到上海一梯队、二梯队的小学/初中,可以联系冯老师

本文转载自互联网,如有侵权,联系删除
