2024 年静安区幼儿园招生入园工作实施意见
2024.05.03 1473 0

为贯彻落实《中共中央 国务院关于学前教育深化改革规范 发展的若干意见》《国务院关于当前发展学前教育的若干意见》 《中共上海市委 上海市人民政府关于推进学前教育深化改革规 范发展的实施意见》以及《上海市教育委员会关于做好 2024 年 本市学前教育阶段适龄幼儿入园工作的通知》(沪教委托幼〔2024〕 1 号)等相关文件要求,落实《上海市学前教育与托育服务条例》 有关规定,合理配置区域内学前教育资源,办好每一所家门口的 幼儿园,进一步规范本区适龄幼儿入园工作,为家长提供入园指 导服务,结合本区实际情况,特制定本实施意见。
一、招生原则
1.优化配置与统筹学前教育资源, 妥善安排区域内有需求 的、符合条件的适龄幼儿入园。坚持“相对就近、人户一致优先” 的招生原则,根据本区资源配置情况,统一谋划,因地制宜地制 定招生办法。
2.根据入园工作的统一部署,各园要按照信息登记、报名验 证、录取通知三个工作阶段的时间节点和工作要求,统一实施, “一网通办”,方便家长,有序开展适龄幼儿入园工作。
3.坚持公开、公平、公正的原则,通过网站公示、发布《招 生通告》、发放相关宣传资料的形式,主动向社会公布招生入园 工作的相关信息,实施阳光招生。
二、工作内容
适龄幼儿入园工作主要分为信息登记、报名验证和录取通知 三个阶段。 (一)信息登记 适龄幼儿监护人需在“上海市适龄幼儿入园信息登记系统” (登录上海“一网通办”网站首页“2024 年适龄幼儿入园”特色 专栏,网址:https://zwdt.sh.gov.cn,或登录“随申办”移动 端首页“2024 年适龄幼儿入园”)进行统一的入园信息登记。
1、登记对象的范围 2024 年入园信息登记的对象为 2020 年 9 月 1 日—2021 年 8 月 31 日出生的本区常住人口适龄幼儿的监护人。 报名幼儿园托班、中大班插班转园的幼儿监护人不作为此次 统一信息登记的对象。
2、登记对象和幼儿的条件 幼儿和监护人根据本人情况须持有以下证件之一:
(1)本区户籍:居民身份证(号);
(2)居住在本区的本市非静安区户籍:居民身份证(号);
(3)非本市户籍:经本区办理且在有效期内的上海市居住 证或上海市居住登记凭证,港澳居民来往内地通行证或港澳居民 居住证,台湾居民来往大陆通行证或台湾居民居住证;
(4)外籍:护照。
三、登记时间和办法
2024 年 4 月 22 日—4 月 29 日,适龄幼儿监护人通过“上海 市适龄幼儿入园信息登记系统”(登录上海“一网通办”网站首 页 “ 2024 年 适 龄 幼 儿 入 园 ” 特 色 专 栏 , 网 址 : https://zwdt.sh.gov.cn,或登录“随申办”移动端首页“2024 年适龄幼儿入园”)登记幼儿信息,获取《上海市适龄幼儿入园 信息登记表》(以下简称《登记表》)和登记编号。《登记表》和 登记编号作为幼儿进行入园报名验证的凭证。
四、信息登记确认和修改
适龄幼儿监护人对市电子证照库提供的与监护人和幼儿相 关的姓名、证件号码、居住等信息进行录入或确认。
(1)如发现“上海市适龄幼儿入园信息登记系统”内信息 与实际情况不符,监护人可根据所持证件的信息在系统中修改。
(2)已办理入园所需各类证件,但未在“上海市适龄幼儿 入园信息登记系统”显示信息的幼儿,监护人可根据所持证件的 信息进行登记。
(3)确因特殊情况未按时办理各类证件的幼儿,可在报名 验证阶段通过上海市静安区招生入学咨询平台预约信息补登记。 监护人登记信息成功后,原则上不再修改信息。确有需要修 改信息的,监护人凭相关证明材料在报名验证阶段完成信息修改。
五、报名验证
1.招生对象:2020 年 9 月 1 日至 2021 年 8 月 31 日出生(满 3 周岁),身 体健康且符合本区入园条件的适龄儿童。已在本区市级示范园托 班就读的幼儿可选择在本园小班入园。 因身体状况等特殊原因不能当年度入园的幼儿,监护人可凭 相关证明材料向区教育局提出申请,经区教育局审核并履行备案 手续后可推迟一年入园。上年度因身体状况等特殊原因未入园并 已履行备案手续的幼儿,监护人可向区教育局提出入园申请。
2.报名(登记)和验证办法:2024 年报名(登记)和验证实行“一网通办”、网上报名和 网上验证,适龄幼儿监护人通过“上海市适龄幼儿入园信息登记 系统”(登录上海“一网通办”网站首页“2024 年适龄幼儿入园” 特色专栏,网址:https://zwdt.sh.gov.cn,或登录“随申办” 移动端首页“2024年适龄幼儿入园”)核对或提交相关证明材料, 进行幼儿入园报名和验证。上海“一网通办”网站或“随申办” 移动端中的电子证照与纸质证件同等效力使用。 网上报名(登记)日期:5 月 10 日至 5 月 16 日 网上报名(登记)期间,确因特殊原因无法自行完成网上报 名(登记)验证的幼儿监护人,可通过上海市静安区招生入学咨 询平台预约补报名。
3.报名(登记)条件:
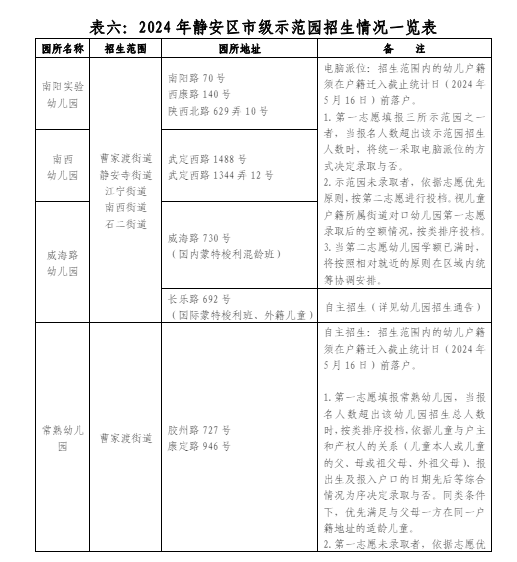
本区户籍适龄儿童(详见表一、市级示范园详见表六);
本区集体户口适龄儿童(详见表二)
居住在本区的本市非静安区户籍适龄儿童(详见表三);
居住在本区的来沪人员随迁子女(详见表四); 居住在本区的港澳台、外籍适龄儿童(详见表五)。




网上报名时,适龄幼儿监护人需对上海“一网通办”或“随 申办”中提供的电子证照进行确认或补充。
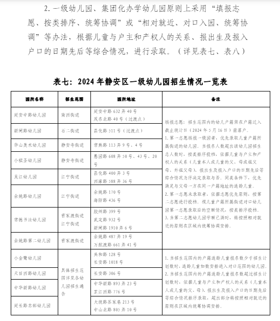
(三)录取办法 根据各级各类学前教育资源及人口的分布情况,本区户籍适 龄儿童原则上采取如下录取办法:
1.市级示范园招收本区户籍适龄儿童。继续采用电脑派位 或自主招生的方式进行录取,积极发挥示范辐射作用。(详见 表六)




5.对居住于本区的本市非静安户籍适龄儿童,在优先满足本 区户籍儿童入园的基础上,根据“相对就近、区域统筹”的原则, 安排符合条件的适龄儿童入园。
6.对居住于本区的来沪人员随迁子女,在优先满足本市户籍 儿童入园的基础上,根据“相对就近、区域统筹”的原则,安排 符合条件的适龄儿童入园。
7.港澳台、外籍的适龄儿童按照国家相关政策执行。
8.家长在网上报名阶段,须保证所有按要求填写的资料和提 交的材料等信息是完全客观真实的,如有虚假、不实申请的行为, 将取消录取结果。 9. 2018 年 9 月 1 日至 2020 年 8 月 31 日期间出生的身体健 康且未在本区入园的符合条件的幼儿,可向区教育局申请插班转 园登记(详见《静安区幼儿园插班转园集中登记通告》)。
9.2021 年 9 月 1 日至 2022 年 8 月 31 日出生的身体健康的 本区户籍幼儿,可向招生范围内开设托班的幼儿园、托儿所申请入托登记。各园根据资源配置情况,原则上采用自主招生或“相 对就近,统筹协调”的办法(详见表十一)。


上海幼小初升学、择校、跨/同区转学,外地转学上海、初高借读,想去一梯队/二梯队学校,关注我们。
微信联系冯老师!
政策咨询· 学业指导· 学校选择· 升学路径规划
我们提供【一站式择校升学转学服务】
如若您有升学问题,;微信联系冯老师!

本文转载自互联网,如有侵权,联系删除
