上海除了几所特殊招生的公办学校,大多数公办初中都是实行“免试就近”的入学政策。也就是小学毕业后直接进入一所区内对口的公办初中上学,会采取小学划片对口、居住地段对口或“电脑派位”几种方式安排学生入学。
所以,公办初中的对口划片要么认学籍,要么认户籍,其中人户一致是对口排序最优先级。目前,上海各区的对口入学原则是这样安排的:
① 户籍对口:浦东、闵行、宝山、嘉定、金山、奉贤、崇明、松江、青浦
- (部分)居住地段+(部分)学籍+(部分)电脑派位:嘉定
② 学籍对口:徐汇、杨浦、静安、黄浦、虹口、普陀、长宁
但不管是优先“户籍”还是“学籍”,政策不是一成不变的。2023年嘉定区公办初中招生方式就有调整:有四所小学从2027年起小升初入学由户籍对口调整为学籍对口。官方公布的划片范围显示,“上海市嘉定区疁城实验学校”、“上海市嘉定区城中路小学”、“上海市嘉定区第一中学附属小学”、“上海市嘉定区普通小学”四校将从2027年开始实行“学籍对口”。所以从去年入学:嘉一附小、普小、疁城实验学校、城中路小这4所一年级的小朋友,升入初中时将采用学籍对口升初中的方式。以下是2023年各区公办初中划片对口表、入学原则,供参考:(注:招生入学范围的设定以当年公示为准。每年由于受人口出生高峰等因素的影响,部分公办学校招生入学划片范围会有适当调整。)对口方式:全区小学五年级学生毕业后,全部以小学相对就近对口进入初中学校六年级。对口原则:1、根据“相对就近、免试入学”的原则,继续实行按学生户籍性质,采用小学对口入学、划块电脑派位入学相结合的方法,各校继续实施每户地址五年内只享有一次同校对口入学机会(多胞胎、二胎和三胎除外),对于对口入学和电脑派位的学生须有本区学籍三年以上或2022年5月30日前学籍已在徐汇区。初中班额不超过50人。
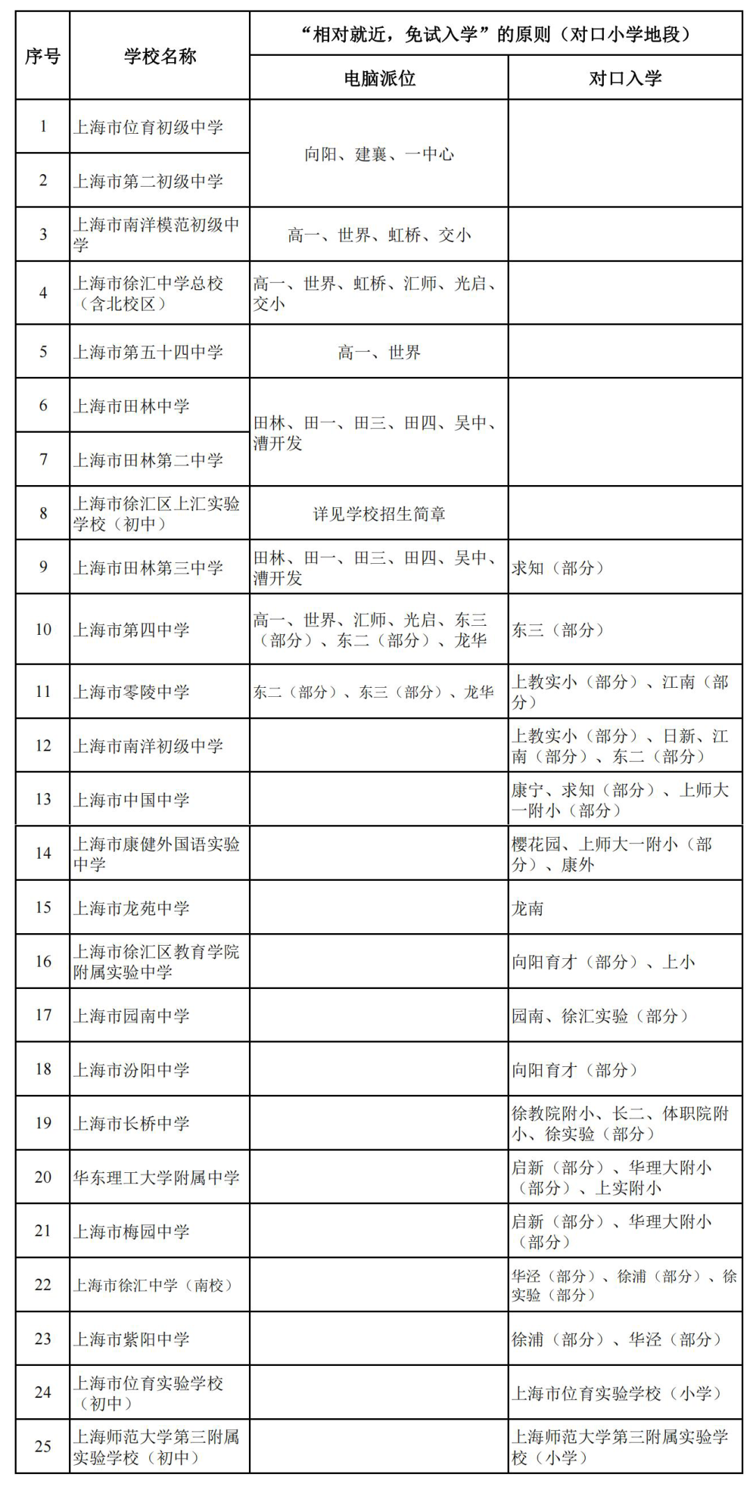
入学方式:序号1-8的入学方式为电脑派位;序号9-11的入学方式为电脑派位和对口入学相结合;序号12—23的入学方式为对口入学;序号24--25的为九年一贯制学校。对口原则:根据区内中小学设点布局的实际情况,相对就近均衡配置生源,实行部分划片电脑派位和部分对口入学相结合的初中入学办法。其他符合长宁区初中招生条件的学生,将根据登记入学人数和学校资源分布情况在区域内统筹安排入学。对口原则:公办初中学校招生采用相对就近小学对口或“电脑派位”等方法,小学毕业生免试入学。公办寄宿制学校(上海市回民中学除外)限在本区范围内招生。对口原则:公办初中采取小学对口、“电脑派位”等方式安排学生入学。
2023年本区小学升初中对口方案由区教育行政部门根据市、区招生文件制定。
对口原则:公办初中的招生继续执行一所或几所小学对口一所中学的统配办法。本区小学就读的五年级学生按对口统配原则升入相应的公办初中就读,九年一贯制学校的五年级学生原则上升入本校初中部。初中学校不得招收无小学学籍材料的学生。对口原则:本区公办初中采取小学对口方式安排学生入学。按照小学毕业生“免试划块、相对就近、动态轮换、对口直升”的原则具体操作。对口原则:九年一贯制公办学校的小学毕业生原则上直接升入本校初中部就读。
闵行区公办初中学校以“人户一致优先”原则,对于闵行区户籍地(户主为直系亲属或本人)与居住地(产权人为直系亲属或本人,且全部或共同共有)一致的学生,当报名人数不超过对口学校招收计划数时,安排就近入学;当报名人数超过对口学校招收计划数时,按照学生户籍迁入时间先后排序安排入学,超出部分实行区域内统筹安排入学。对于区域内入学矛盾突出的学校,严格实施每户地址五年内只享有一次同校对口入学机会(多胞胎、二孩除外)。在完成上述安排尚有招生计划情况下,采取居住地段对口、小学划片对口等方式统筹安排学生入学。
<上下滚动查看更多>
对口原则:本区公办初中按户籍划片免试就近入学原则,按招生计划和招生范围,由“上海市义务教育入学报名系统”自动调配户籍学生进入对口学校接受义务教育。对口原则:本区公办初中采取小学划片对口、居住地段对口或“电脑派位”等方式安排学生入学。
对口原则:根据市相关文件精神,对所有在本区居住的本市户籍适龄儿童,按照“免试就近入学”原则,先对“人户一致”的适龄儿童划片安排对口入学,再根据登记入学人数和学校资源分布情况在区域内统筹安排人户分离等符合其他条件的适龄儿童“免试就近入学”。
★预告:滨海地区和朱泾地区明年根据新建小区的入住现状、义务教育阶段适龄儿童的变化情况以及本地区教育资源的配置状况 ,按义务教育招生原则可能对部分区域划片作适当微调。
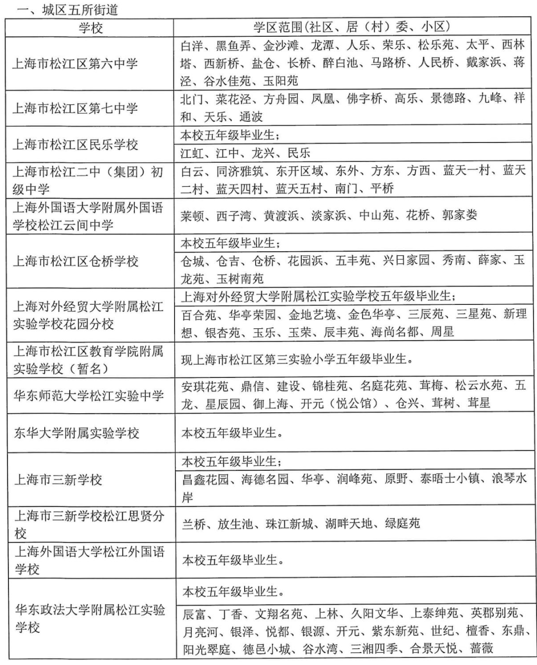
对口原则:本区从2021 年起对区域内入学矛盾突出的学校逐步实施 “每户房产地址五年内只享有一次同校对口入学机会(多胞胎、 多孩除外)”。不符合此项政策的适龄儿童和学生,由松江区教育考试中心统筹安排入学。特别告知:本区拟从2024年起实施“以户籍迁入年限排序”, 即“人户一致”对口入学人数超出学校招生计划数时,由原先按房产证年限排序调整为按户籍迁入年限排序。因教育资源补充和调整等原因,2023年松江区义务教育阶段招生区域范围有相应变化。说明:1、 以上公办初中六年级学区范围是依据本区教育资源、生源分布等基本情况,按“免试就近入学”原则进行划分。2、 具体安置办法详见《2023年松江区义务教育阶段学校招生入学实施细则》。对口原则:本区所有公办初中根据“免试入学”、学区对口原则,按照区教育局下达的新生名单和学籍材料进行招生报名工作。初中学校不得招收无学籍材料的学生。

对口原则:公办初中采取居住地段对口或“电脑派位”等办法安排学生入学。本区义务教育阶段公办寄宿制学校限在本区范围内招收本区户籍学生,办法另行公布。对口原则:本区公办初中按户籍、居住地段等信息对口安排学生入学,优先安排户籍地与实际居住地(具备相应的房产证)一致的学生对口入学。公办一贯制学校的小学毕业生原则上直接升入本校初中部就读,小学部实施“五年一孩”政策的一贯制学校,学生升入初中时仍按户籍、居住地段等信息对口安排入学。本区公办寄宿制学校限在本区范围内招生。 浦东对口表较多,大家可以直接扫码查看,或保存文件在电脑上查看↓↓↓对口原则:本区所有公办初中坚持“免试入学”原则,采取户籍地段对口、居住地段对口或“电脑派位”等方式安排学生入学。根据2023年青浦区公办初中招生划片范围及青浦区义务教育阶段学校安置细则,由各校对区教育局及相关部门下发的新生名单和材料进行核对验证,在此基础上进行招生入学工作。上海择校升学/转学/自招等深入沟通/专业规划/升学方案及落地交付
联系冯老师